咨询热线:
17715390137
18101240246
18914047343
邮件:mxenes@163.com
扫码关注或微信搜索公众号:
二维材料Fronrier
关注后点击右下角联系我们,
进入企业微信。
专业服务在线
细菌感染、植体周围炎症和骨整合不良是钛(Ti)基植体失败的主要原因。表面功能化提供了一种简单有效的策略来克服这些挑战。在这项研究中,我们开发了一种基于多孔石墨二烯(GDY)纳米薄膜并装载 shikonin(Skn)的多功能涂层。GDY 通过铜催化反应在钛表面合成,形成多孔纳米结构。Skn 加载后,叠加了单宁酸(TA)和聚(N-异丙酰氨基)(pNIPAM)复合层,形成 Ti-GDY@Skn-TP 系统。近红外(NIR)照射后,GDY 涂层诱发局部光热效应,足以消灭细菌。同时,Skn 的热响应释放抑制了早期炎症,并通过调控巨噬细胞极化和炎症性细胞因子分泌促进了骨整合。体内研究证实,Ti-GDY@Skn-TP 植入物有效消除细菌感染,减轻急性炎症,并增强骨组织再生和植入物整合。这种多功能方法为基于 Ti 的生物医学植入物表面修饰提供了有前景的策略。

该研究以题为“Shikonin-loaded porous graphdiyne nanofilm on titanium surface for enhanced antibacterial activity and osseointegration”发表在Bioactive Materials上。

Ti-GDY@Skn-TP合成及其生物医学应用示意图。(A) Ti-GDY@Skn-TP多功能生物材料的合成路线。(B) Ti-GDY@Skn-TP在体内表现出抗感染和骨免疫调节的双重作用,有效改善骨种植体周围的界面成骨和骨整合。

多孔GDY纳米膜的表征。(A)通过铜包膜催化在Ti衬底上合成多孔GDY纳米膜的示意图。(B) a) Ti, B) Ti- gdy, c) Ti-GDY@Skn, d) Ti-GDY@Skn-TP的表面形貌。(C) Ti-GDY的XPS宽扫描谱和(D) c1s核能级谱。(E) Ti衬底上GDY纳米膜的拉曼光谱。(F)不同样品的wca。(G)近红外辐射(0.75 W cm2)下a) Ti,b) Ti- gdy, c) Ti-GDY@Skn, d) Ti-GDY@Skn-TP的实时红外热像图和(H)光热加热曲线。(1)不同近红外功率密度下Ti-GDY的光热加热曲线。(J) Ti-GDY在5个开/关近红外辐照周期(0.75 W cm2)下的光热稳定性。(K) GDY水溶液在nirr辐射10min后激光关闭的光热响应。(L) (K)冷却阶段温度驱动力的负自然对数与时间的关系图。(M) Ti-GDY@Skn和Ti-GDY@Skn-TP网站10天内Skn的累积释放量。(N) Ti-GDY@Skn和Ti-GDY@Skn-TPunder近红外照射1小时内Skn的累积释放量。

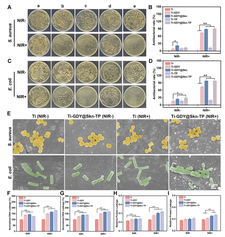
体外抗菌性能评价。(A, B)金黄色葡萄球菌和(C, D)大肠杆菌在不同底物上培养的代表性菌落图像和抑菌率:A) Ti, B) Ti- gdy, C) Ti-GDY@Skn, D) Ti- tp, e) Ti-GDY@Skn-TP。(E)金黄色葡萄球菌和大肠杆菌粘附在不同底物上的SEM图像。(F, G)不同处理后金黄色葡萄球菌和大肠杆菌dna渗漏和(H, I)蛋白渗漏。误差条表示n = 6时的平均值±SD, *p < 0.05, **p < 0.01。

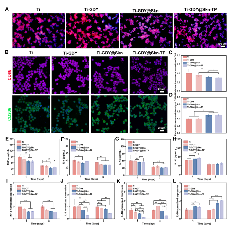
不同样品对巨噬细胞的体外细胞相容性及免疫调节作用。(A) RAW264.7细胞在不同底物上培养48h的代表性图像,染色为肌动蛋白丝(红色)和细胞核(蓝色)。(B) 48h LPS刺激后M1标记CD86和M2标记CD206的免疫荧光染色。(C-D) CD86和CD206荧光强度定量分析。(E-H)培养1天和3天后tnf α酶联免疫吸附试验的分泌水平。(I-L) RT-qPCR法测定的TNFα、IL-1β、IL-6、IL-10 mRNA相对表达量,IL-1β、IL-6、IL-10 mRNA相对表达量。误差条表示n = 6时均数±sdp, *p < 0.05, **p < 0.01

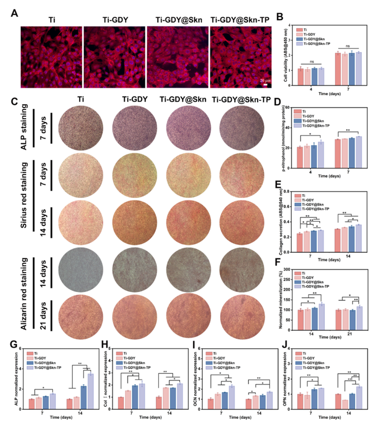
MC3T3-E1细胞在不同样品上的体外成骨分化。(A) MC3T3-E1细胞在不同底物上培养48小时的代表性荧光图像。(B)培养4天和7天后CCK-8法测定细胞活力。(C) ALP染色、天狼星红染色和茜素红染色。(D-F)分别定量分析ALP活性、胶原分泌和ECM矿化。(G-J)成骨诱导7、14天后,RT-qPCR检测alp、OCN、Col I、OPN mRNA相对表达量。误差条表示n = 6时的平均值±SD, *p < 0.05, **p < 0.01。

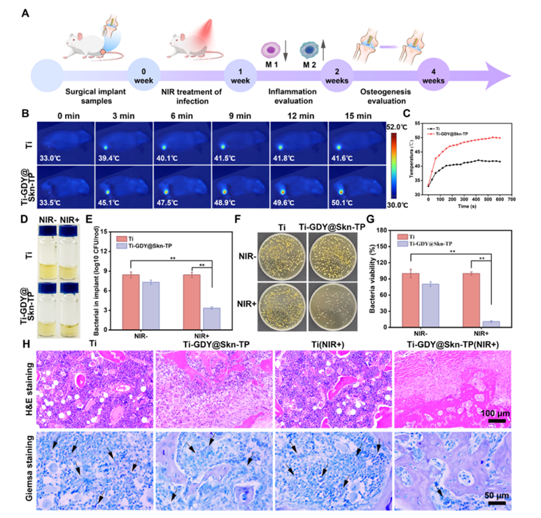
不同种植体的体内抗菌性能。(A)大鼠股缺损感染模型示意图。(B)近红外辐照下Ti和Ti-GDY@Skn-TP植入物的实时红外热像和(C)温度变化曲线。(D)从种植体表面提取的含细菌的TSB培养基的浊度。(E)植入物表面金黄色葡萄球菌菌落残留定量。(F)从周围骨组织中恢复的金黄色葡萄球菌菌落的代表性图像。(G)计算各组细菌存活率。(H)种植体周围软组织的H&E和Giemsa染色显示炎症细胞浸润和细菌存在。误差条表示n = 4时的平均值±SD, **p < 0.01

成骨和骨整合的体内评价。(A) 7天和14天种植周组织CD86的免疫组化染色。(B) cd86阳性染色区定量分析。(C) 4周时骨-种植体界面的H&E染色和(E) Masson三色染色。(D)基于组织学切片的新骨形成面积定量。(F)马森氏三色染色测定骨与种植体接触百分率。误差条表示n = 4时的平均值±SD,*p < 0.05, **p < 0.01。
总结
一篇发表于《Bioactive Materials》的研究开发了一种基于多孔石墨炔(GDY)纳米薄膜的多功能钛基植入体涂层系统(Ti-GDY@Skn-TP),旨在解决钛植入体面临的细菌感染、炎症反应及骨整合不足等临床难题。研究团队通过铜催化聚合反应在钛表面构建了均匀多孔的GDY纳米薄膜,利用其优异的光热转换性能,在近红外光照射下实现局部高温杀菌。同时,将天然活性分子紫草素(Skn)负载于GDY孔结构中,并覆盖一层由单宁酸(TA)和温敏性聚合物pNIPAM组成的复合涂层,实现对Skn的控释。该涂层在NIR触发下可加速Skn释放,协同GDY的光热效应,显著杀灭金黄色葡萄球菌和大肠杆菌。
进一步的细胞实验表明,Skn的持续释放可有效调控巨噬细胞极化,促使其向抗炎型M2表型转化,降低TNF-α、IL-1β和IL-6等促炎因子分泌,同时上调IL-10表达,营造有利于骨修复的免疫微环境。体外成骨分化实验显示,Ti-GDY@Skn-TP涂层显著促进了MC3T3-E1细胞的黏附、ALP活性、胶原分泌及矿化结节形成,并上调ALP、OCN、Col I和OPN等成骨相关基因表达。在大鼠股骨缺损感染模型中,该涂层在NIR照射下有效清除植入物表面及周围组织的细菌,减轻早期炎症浸润,并在4周后显著促进新骨形成,提升骨-植入体接触率。组织学和免疫组化结果进一步证实其调控巨噬细胞极化和促进骨整合的能力。该系统还表现出良好的血液相容性和全身安全性。该研究为多功能钛基植入体的表面工程提供了新思路,兼具抗菌、免疫调节和成骨活性,具有广阔的临床应用前景。
参考文献:
DOI: 10.1016/j.bioactmat.2025.12.055
点击阅读原文,即可跳转原文链接
![]() |
![]() |
![]() |
![]() |
| 二维材料Frontier | 生物纳米材料前沿 | MXenes Frontier | 纳米医学Frontier |
|
版权所有 © 2019 北京北科新材科技有限公司
All rights reserved. 京ICP备16054715号-2 |
扫一扫