咨询热线:
17715390137
18101240246
18914047343
邮件:mxenes@163.com
扫码关注或微信搜索公众号:
二维材料Fronrier
关注后点击右下角联系我们,
进入企业微信。
专业服务在线
本研究通过单细胞 RNA 测序(scRNA-seq)分析发现,活性氧(ROS)和过量乳酸积累在维持局部慢性炎症微环境中起关键作用。在这些见解的指导下,我们开发了一种掺杂磷的单原子铁纳米酶(Fe@CN-P),旨在克服长期以来通过金属基纳米酶实现乳酸氧化的难题。磷作为更强的电子供体,有效地增加了铁活性中心的电子密度,从而增强了其质子捕获能力。在 Fe@CN-P 中,铁 d 能带中心的下移,加上费米能级附近电子态密度的增加,降低了质子转移的能量障碍,从而实现了乳酸高效转化为丙酮酸。值得注意的是,乳酸氧化和 ROS 清除的双重功能恢复了线粒体活性,并建立了“逆转-再利用”代谢途径。我们的发现表明,磷诱导的电子重新分布在铁中心能够高效实现催化乳酸“逆转-再利用”,从而推动代谢重编程和表观遗传重塑以调控炎症。本研究展示了原子级电子结构工程如何与生物代谢过程相结合,为设计具有精确电子调制和治疗功能的单原子纳米酶提供了洞见和理论基础。

该研究以题为“Single-Atom Nanozyme Driven Lactate Reversal Fuels Oxidative Metabolism and Represses Lactylation to Heal Diabetic Wounds”发表在ACS Nano上。

磷诱导铁中心电子重分布驱动乳酸“逆转-再利用”调控炎症的示意图。单细胞分析显示,在糖尿病条件下,过量活性氧(ROS)通过促进糖酵解依赖的促炎表型阻碍巨噬细胞复极化,而乳酸积累进一步加剧了这一效应。通过浸渍-热解策略合成的磷掺杂铁单原子纳米酶(Fe@CN-P)增加了铁中心的电子密度,使d带中心下移(Fe@CN-P为-0.987 eV,Fe@CN为-0.899 eV)。这增强了还原能力,降低了质子转移能垒,并促进了乳酸向丙酮酸的高效转化。在糖尿病小鼠中,Fe@CN-P发挥乳酸氧化和ROS清除的双重功能。

糖尿病慢性伤口中巨噬细胞代谢的单细胞分析。A) 示意图展示单细胞RNA测序分析如何揭示活性氧(ROS)和乳酸过度积累阻碍巨噬细胞复极化的关键机制

Fe@CN-P的表征。A) 合成原理的示意图。B、C、D) Fe@CN-P的TEM(B)、HR-TEM(C)和扫描电子显微镜(D)图像。E) Fe@CN-P的EDS元素分布图。F、G) Fe@CN-P和Fe@CN的X射线衍射图谱(F)及典型拉曼光谱(G)。H、I) Fe@CN-P和Fe@CN的 XPS ,包括N1s(H)和Fe2p(I)。J) Fe@CN-P、Fe箔、三氧化二铁、氧化亚铁和FePc在Fe K边的归一化 XANES 光谱。K) Fe@CN-P、Fe箔、三氧化二铁、氧化亚铁和FePc的傅里叶变换 EXAFS 光谱。L) Fe@CN-P和FePc的小波变换。

Fe@CN-P纳米酶催化性能评估及其多种酶活性与LOX模拟催化机制的理论研究。A) Fe@CN和Fe@CN-P纳米酶在不同pH下催化H2O2- TMB 体系的吸光度光谱

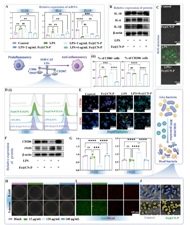
Fe@CN-P的体外抗炎抗菌效果。A) IL- 1β 、IL-6和IL-10表达水平的RT-qPCR分析(n=3)。B) 不同处理后巨噬细胞中IL- 1β 、IL-6和IL-10的Western blot检测。C) 不同处理条件下RAW 264.7细胞内ROS染色。D) 不同处理后巨噬细胞CD86和CD206的流式细胞术分析(n=3)。E) 不同处理后巨噬细胞CD206和iNOS的免疫荧光图像。F、G) 不同处理后巨噬细胞iNOS和CD206的Western blot(F)及半定量分析(G)(n=3)。H) 金黄色葡萄球菌和大肠杆菌菌落照片。I) 不同处理后大肠杆菌和金黄色葡萄球菌的活死菌染色图像。J) 金黄色葡萄球菌和大肠杆菌与Fe@CN-P孵育前后的TEM图像。数据以均值±标准差表示。统计分析采用单因素方差分析。*p<0.05,**p<0.01,***p<0.001,ns:p>0.05。

恢复线粒体与代谢稳态。A) GO富集分析柱状图。B) KEGG 通路富集分析柱状图。C) Fe@CN-P恢复线粒体与代谢稳态示意图。D) 不同处理后巨噬细胞MitoSOX免疫荧光染色结果。E) 不同处理后巨噬细胞荧光显微镜图像及 JC -1染色结果。F) Mito Tracker染色的线粒体代表性图像。G、H) 不同处理后巨噬细胞IDH2、 LDHA 和HK2的Western Blot(G)与半定量分析(H)(n=3)。I) 不同处理后巨噬细胞全细胞裂解液中乳酸含量(n=4)。数据以均值±标准差表示。统计分析采用单因素方差分析。*p<0.05,**p<0.01,***p<0.001,ns:p>0.05。

Fe@CN-P诱导巨噬细胞表观遗传重塑。A) Fe@CN-P诱导巨噬细胞表观遗传重塑示意图。B、C) 不同处理后巨噬细胞中泛Kla蛋白的Western Blot(B)及免疫荧光(C)检测结果。D) 不同处理后巨噬细胞中K3K9la、H3K14la、H3K18la和H3K56la的Western Blot检测结果。E) 不同处理后巨噬细胞中H3K18la的免疫荧光检测结果。F) 健康个体与糖尿病慢性伤口患者皮肤组织中H3K18la的免疫荧光检测结果。G、H、I) 通过外源性乳酸补充进行功能挽救实验。不同处理后巨噬细胞中泛Kla及H3K18la的Western Blot(G)与免疫荧光(H)检测结果。I) 不同处理后巨噬细胞CD86与CD206的流式细胞术检测结果(n=3)。数据以均值±标准差表示,采用单因素方差分析进行统计学处理。*p<0.05,**p<0.01,***p<0.001,ns表示p>0.05。

通过全基因组CUT&Tag分析鉴定H3K18la的潜在下游靶标。A) 示意图展示通过RNA-seq与CUT&Tag测序的整合分析鉴定下游靶基因的过程
总结
一篇发表于《ACS Nano》的研究报道了一种磷掺杂铁基单原子纳米酶(Fe@CN-P),通过靶向乳酸代谢与表观遗传重塑,实现对糖尿病慢性伤口的高效修复。单细胞测序分析揭示,糖尿病伤口微环境中活性氧(ROS)与乳酸异常累积是驱动巨噬细胞功能失调与炎症持续的核心因素。基于此,研究团队通过磷掺杂调控铁活性中心的电子结构,使Fe d带中心下移、费米能级附近电子态密度增加,显著降低乳酸脱氢生成丙酮酸的能垒,从而赋予纳米酶高效的乳酸氧化酶(LOX)样活性。同时,Fe@CN-P还表现出优异的过氧化氢酶(CAT)、超氧化物歧化酶(SOD)和过氧化物酶(POD)样活性,可在不同pH条件下实现抗菌与抗氧化功能的动态切换。
机制研究表明,Fe@CN-P通过清除ROS恢复线粒体功能,并将乳酸“逆转”为丙酮酸进入三羧酸循环“再利用”,构建了“逆转-再利用”的代谢调控通路。乳酸水平的下降进一步抑制了巨噬细胞中H3K18la位点的组蛋白乳酰化修饰,从而下调炎症相关基因FGR、IL-1α和MMP9的转录,实现表观遗传重塑。在体内糖尿病伤口感染模型中,负载Fe@CN-P的GelMA水凝胶显著加速创面闭合,减少细菌负荷,促进M2型巨噬细胞极化和血管新生。该研究从原子尺度揭示了磷掺杂调控单原子纳米酶电子结构以干预代谢-表观遗传轴的新机制,为糖尿病慢性伤口的治疗提供了兼具代谢调控与抗炎功能的新策略。
参考消息:
DOI: 10.1021/acsnano.5c20192
点击阅读原文,即可跳转原文链接
![]() |
![]() |
![]() |
![]() |
| 二维材料Frontier | 生物纳米材料前沿 | MXenes Frontier | 纳米医学Frontier |
|
版权所有 © 2019 北京北科新材科技有限公司
All rights reserved. 京ICP备16054715号-2 |
扫一扫