咨询热线:
17715390137
18101240246
18914047343
邮件:mxenes@163.com
扫码关注或微信搜索公众号:
二维材料Fronrier
关注后点击右下角联系我们,
进入企业微信。
专业服务在线
肿瘤内细菌是癌症生态系统中研究不足但具有影响力的组成部分,对癌症进展产生了关键影响。在 PyMT 乳腺肿瘤中,我们发现细胞内细菌在癌细胞质中,通过触发细胞质双链 DNA(dsDNA)积累促进转移,进而激活肿瘤内在的 cGAS-STING-白介素(IL)-17B 通路,并将中性粒细胞重新导向抑制细胞毒性 T 细胞的肿瘤表型。相比之下,同一菌株在细胞外存在时,会在不激活 STING 通路的情况下诱导抗肿瘤中性粒细胞活性。从生理学角度看,消除细胞内细菌,或治疗性引入细胞外细菌成分,可以消除免疫抑制,防止术后转移复发,尤其是在临床前模型中。临床上,我们开发的细菌入侵特征与乳腺癌患者的预后不良有关。总之,转移性生态位中细菌与宿主细胞的空间相互作用可以塑造肿瘤免疫的分歧性,凸显细菌与宿主的结合是癌症免疫调控的关键决定因素及潜在治疗靶点。

该研究以题为“Divergent tumor immunity determined by bacteria-cancer cell engagement”发表在Cell上。

瘤内细菌定植后促进免疫依赖性转移发生(A)示意图展示细菌与类器官共培养策略。(B和C)网格光片荧光显微镜成像及定量分析显示含木糖链球菌(S. xylosus)的mTmG肿瘤类器官。红色为tdTomato标记的类器官膜;绿色为木糖链球菌。比例尺:20 μm 。黄色/白色箭头分别指向位置模糊的细菌与明确的细胞内定位。(D)透射电子显微镜(TEM)定量分析木糖链球菌在肿瘤类器官中的细胞内定位。

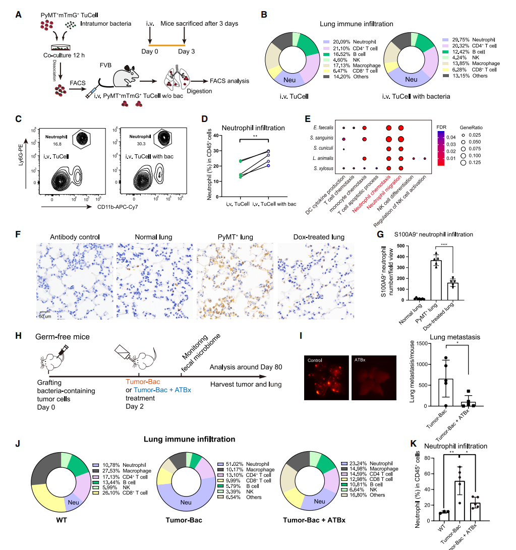
图2. 肿瘤内细菌在转移性肿瘤细胞定植后引发中性粒细胞浸润 (A) 携带细菌的PyMT肿瘤类器官注射后3天,通过流式细胞术进行肺部免疫组分分析的实验流程。(B) 注射含/不含细菌的肿瘤细胞小鼠肺部免疫细胞组成 (N = 5只/组)。(C和D) 肺部中性粒细胞 (CD11b+Ly6G+) 的流式细胞图谱 (C) 及定量分析 (D)。配对t检验:**p < 0.01 (N = 5/组)。(E) 气泡图展示细菌侵袭的PyMT+肿瘤细胞中富集的免疫相关通路 (基因本体 [GO] 数据库)。4 (F和G) 免疫组化 (IHC) 染色及定量分析显示,经多柔比星 (Dox) 处理与未处理的 MMTV -PyMT小鼠肺切片中S100A9+中性粒细胞的分布。数据以均值±标准差表示。正常肺 = 7。PyMT肺 = 5。Dox处理组 = 5只小鼠。采用非配对t检验计算双尾p值。****p < 0.0001。比例尺:10 μm 。



清除细胞内细菌可减少术后转移性复发(A)术后复发模型的工作流程。将含细菌的PyMT+ tdTomato+肿瘤细胞原位注射生长至约1,000–2,000 mm³大小后,手术切除原发肿瘤。随后将小鼠随机分为两组,分别给予无菌水或含多柔比星(0.4 mg/mL)的水。(B)多柔比星治疗后肺转移性复发的代表性图像及定量分析。Ncontrol = 8只小鼠,NDox = 8只小鼠。数据以中位数±95%置信区间表示。Mann-Whitney检验p值。****p < 0.0001。(C–F)多柔比星对PyMT肿瘤术后复发的影响。对含细菌原发肿瘤手术切除后27天内接受多柔比星(0.4 mg/mL)治疗的小鼠进行生物发光追踪。其中一只小鼠信号过强,掩盖了其余小鼠,因此在相同成像设置下单独成像(D)。饼图分析(E)显示对照组与多柔比星治疗组小鼠的复发率。每组N = 5只小鼠。多柔比星治疗后肺部浸润中性粒细胞的免疫荧光染色及定量分析(F)。比例尺为20 μm 。Ncontrol = 4只小鼠,NDox = 5只小鼠。数据以中位数±95%置信区间表示。Mann-Whitney检验p值。*p < 0.05。(G)术后PyMT复发模型中抗Ly6G抗体清除中性粒细胞的示意图。
总结
肿瘤中定植着不少细菌,它们到底是“友军”还是“敌人”?西湖大学蔡尚团队在《细胞》发表的研究给出了一个意想不到的答案:同一株细菌,待在肿瘤细胞里面还是外面,结果天差地别。研究者们用小鼠乳腺癌模型发现,那些能钻进肿瘤细胞胞浆的“入侵型”细菌,会通过cGAS-STING通路激活肿瘤细胞高表达IL-17B,把原本应该剿灭肿瘤的中性粒细胞“带偏”,变成抑制CD8+T细胞功能的免疫抑制细胞,最终帮助已经定植到肺部的肿瘤细胞死灰复燃。术后给这些小鼠用上能进入细胞杀灭细菌的抗生素,肺转移复发率从65%骤降到6.7%,效果立竿见影。
更有意思的是,如果把同样品系的细菌做成热灭活或只加细菌壁成分LPS和肽聚糖,模拟“胞外菌”的状态,事情就完全反转了——它们反而能诱导出一群具有抗原提呈能力的抗肿瘤中性粒细胞,让免疫系统重新支棱起来。从机制到干预再到临床关联,这个研究把“细菌在哪”这件事的重要性推到了聚光灯下:人乳腺癌样本里,细菌负荷和中性粒细胞浸润呈正相关;而基于细菌入侵特征开发的基因签名,在METABRIC数据库里与患者的不良预后显著挂钩。换句话说,不是肿瘤里有没有细菌,而是细菌和肿瘤细胞怎么“相处”,在决定着免疫系统是睁一只眼还是闭一只眼。
参考文献:
DOI: 10.1016/j.cell.2025.12.044
![]() |
![]() |
![]() |
![]() |
| 二维材料Frontier | 生物纳米材料前沿 | MXenes Frontier | 纳米医学Frontier |
|
版权所有 © 2019 北京北科新材科技有限公司
All rights reserved. 京ICP备16054715号-2 |
扫一扫