咨询热线:
17715390137
18101240246
18914047343
邮件:mxenes@163.com
扫码关注或微信搜索公众号:
二维材料Fronrier
关注后点击右下角联系我们,
进入企业微信。
专业服务在线
骨质疏松性骨基质中骨科植入物的初始稳定性降低,加上骨-植入物界面处过度的 M1 巨噬细胞极化,破坏了骨免疫稳态和血管化,最终导致植入物松动或失败。受海洋贻贝 Mytilus edulis 足蛋白 (Mefp) 的启发,开发了一种具有广谱粘附能力的 pH 响应型多功能骨胶 (YDC-Gel-Zn),用于骨质疏松性骨-种植体整合。这种伪 Mefp 生物胶通过富含儿茶酚的序列实现双界面粘附,介导与金属植入物的稳定金属-酚类配位以及氢键/迈克尔加成驱动的与骨基质的相互作用,从而改善初始植入物固定。在骨质疏松性炎症微环境中,硼酸酯键和金属酚配位的顺序解离促进了 Zn2⁺和促血管生成/成骨肽(YDC)的受控释放。释放的 Zn2⁺通过谷胱甘肽 S-转移酶(GST)介导的谷胱甘肽(GSH)水平调节重塑谷胱甘肽代谢,抑制 JAK1/STAT1/NLRP3 炎性小体激活,抑制衰老 M1 巨噬细胞释放促炎细胞因子,重新校准骨-血管-免疫微环境。由于其对骨再生和血管生成的积极作用,仿生骨生物胶在骨质疏松大鼠模型中的固定强度提高了 194%,实现了 93% 的健康骨植入稳定性。总体而言,本研究通过协同机械适应、生物活性调节和智能环境响应性,为骨质疏松条件下的稳定植入提供了一种临床可转化的策略。

该研究以题为“A Pseudo-Mytilus Edulis Foot Protein-Based Hydrogel Adhesive with Osteo-Vascular-Immune Coupling Effects for Osteoporotic Bone-Implant Integration”发表在Advanced Materials上。

YDC-Gel-Zn的合成及其在促进骨-植入物骨结合中的双界面粘附和顺序调控。A) YDC和Gel-PBA的结构示意图,以及通过硼酸酯键和金属-酚类配位交联形成的YDC-Gel-Zn生物胶。B) 生物胶的双界面粘附以及在骨质疏松大鼠股骨内植入过程中植入物-骨表面整合的三个阶段。C) pH响应性生物胶通过GST/ROS/JAK1/STAT1/NLRP3信号通路的免疫调节生物机制。
生物胶的双界面粘附性和止血性能。A–C)YDC-Gel-Zn的频率扫描、应变扫描和时间依赖流变学特性曲线,显示储能模量(G′)和损耗模量(G″)。D)不同pH值下YDC-Gel-Zn的溶解动力学(n = 3)。E)YDC-Gel-Zn生物胶的自愈能力。F)YDC-Gel-Zn生物胶的可注射性和可成型性。G)YDC-Gel-Zn应用及其双界面粘附机制的示意图。H)生物胶在干湿环境下的双界面粘附能力。I–J)YDC-Gel、YDC-Gel-Zn和CA在骨板-钛片界面的拉伸测试。K–L)YDC-Gel、YDC-Gel-Zn和CA在骨板‒钛片界面的剪切强度评估。分析图中的数据以平均值 ± 标准差表示,*p < 0.05 和 **p < 0.01 表示具有统计学显著性。
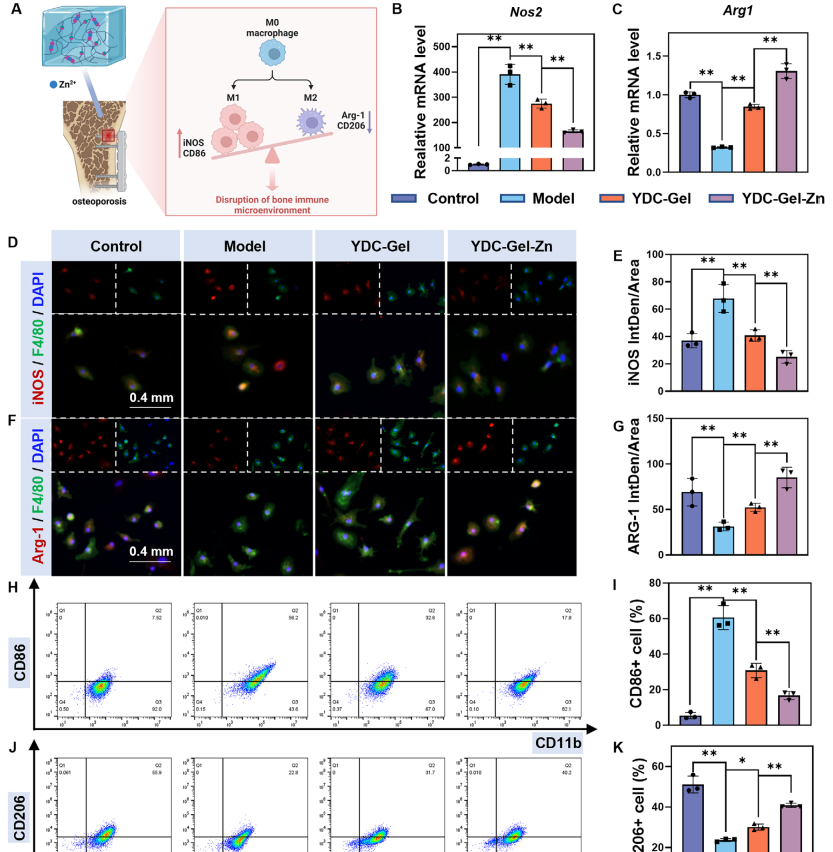
体外生物胶对巨噬细胞极化的调控。A) 生物胶通过调节骨-植入界面处的巨噬细胞极化来调控局部骨免疫微环境的示意图(由 BioRender.com 制作)。B–C) 不同组别 BMM 中 Nos2 和 Arg1 表达水平的 RT‒qPCR 分析及定量结果(n = 3)。D–G) BMM 的免疫荧光染色以评估巨噬细胞极化(巨噬细胞标记 F4/80:绿色;M1 标记 iNOS:红色;M2 标记 CD206:红色;细胞核:蓝色)及免疫荧光染色的定量分析(n = 3)。H,K) 流式细胞术分析 BMM 中的巨噬细胞极化(巨噬细胞标记 CD11b,M1 标记 CD86,M2 标记 CD206)及相应定量分析(n = 3)。分析图中的数据以平均值 ± 标准差表示,其中 *p < 0.05 和 **p < 0.01 表示统计学显著性。
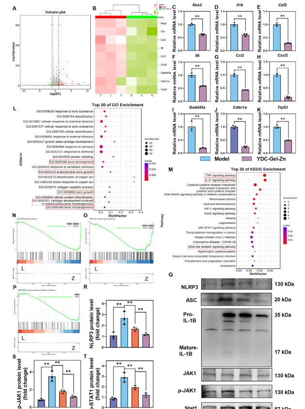
生物胶免疫调节作用的机制研究。A) 差异表达基因(DEGs)的火山图。B) 与炎症和衰老相关的DEGs热图。C–K) 与炎症和衰老相关的DEGs的qPCR验证(n = 3)。L) DEGs的GO富集分析。M) 下调DEGs的KEGG通路分析。N‒P) 与炎症和衰老相关通路的GSEA分析。Q–V) 与NOD样受体信号通路和JAK1/STAT1信号通路相关蛋白的Western blot分析及定量(n = 3)。分析图中的数据以均值 ± 标准差表示,*p < 0.05 和 **p < 0.01 表示统计学显著性。
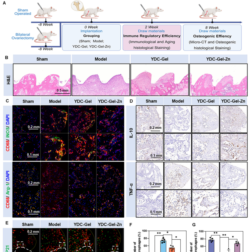
生物胶有效调节螺钉-骨界面的免疫微环境。A) 动物实验设计示意图(由BioRender.com制作)。B) 螺钉-骨界面组织的H&E染色。C) 螺钉-骨界面巨噬细胞浸润的免疫荧光染色。D) 螺钉-骨界面的免疫组化分析。E) 螺钉-骨界面组织的衰老相关免疫荧光染色。F,G) 组织荧光染色切片中iNOS与Arg-1巨噬细胞(iNOS & CD68 / Arg-1 & CD68)的比例(n = 5)。分析图中数据以均数 ± 标准差表示,*p < 0.05 和 **p < 0.01 表示具有统计学显著性。
总结
骨质疏松患者骨头脆、血供差,植入钉子后界面还容易发炎,常常导致内固定失败。这篇研究从海洋贻贝的粘附蛋白里找灵感,设计了一种pH响应的多功能骨胶YDC-Gel-Zn。它的核心设计在于双界面粘附:靠儿茶酚结构既能和钛合金钉子形成金属配位,又能和骨基质产生氢键,把钉子和骨头牢牢“粘”在一起。更巧妙的是,在植入早期炎症带来的酸性微环境里,这个胶会响应性释放锌离子和促骨/促血管的多肽。锌离子能通过调控谷胱甘肽代谢,抑制JAK1/STAT1/NLRP3这条炎症通路,把捣乱的M1巨噬细胞往修复型M2方向拉,同时减少巨噬细胞衰老,给骨头长好创造一个干净的免疫环境。
在骨质疏松大鼠模型里,用了这个胶的螺钉拔出力比对照组提高了194%,恢复了93%的健康骨固定强度。组织染色和CT也证实,界面处的新骨更密、血管更多。这个工作有意思的点在于,它没停留在单纯的材料粘附,而是通过动态化学键的设计,把物理固定、免疫调节、促骨促血管这三个功能按时间顺序串起来了——早期抗炎、中期成骨、后期稳定。对于临床骨质疏松内固定松动这个老大难问题,这种集成了多重功能的可注射胶水,确实提供了一条挺务实的解决路径。
参考文献:
DOI: 10.1002/adma.202511840
![]() |
![]() |
![]() |
![]() |
| 二维材料Frontier | 生物纳米材料前沿 | MXenes Frontier | 纳米医学Frontier |
|
版权所有 © 2019 北京北科新材科技有限公司
All rights reserved. 京ICP备16054715号-2 |
扫一扫