购物车 0 注 册   |   登 录

学术前沿

 
联系我们

咨询热线:

17715390137

18101240246

18914047343

邮件:mxenes@163.com

扫码关注或微信搜索公众号:

二维材料Fronrier
关注后点击右下角联系我们,

进入企业微信。

专业服务在线

学术前沿
您的位置: 首页 > 学术前沿 > 水凝胶

IF :10.2!创新多效水凝胶:仿生矿化协同光动力促感染伤口愈合

文章来源:北科纳米专业的纳米材料合成专家 浏览次数:126时间:2026-02-28 设计合成:18101240246


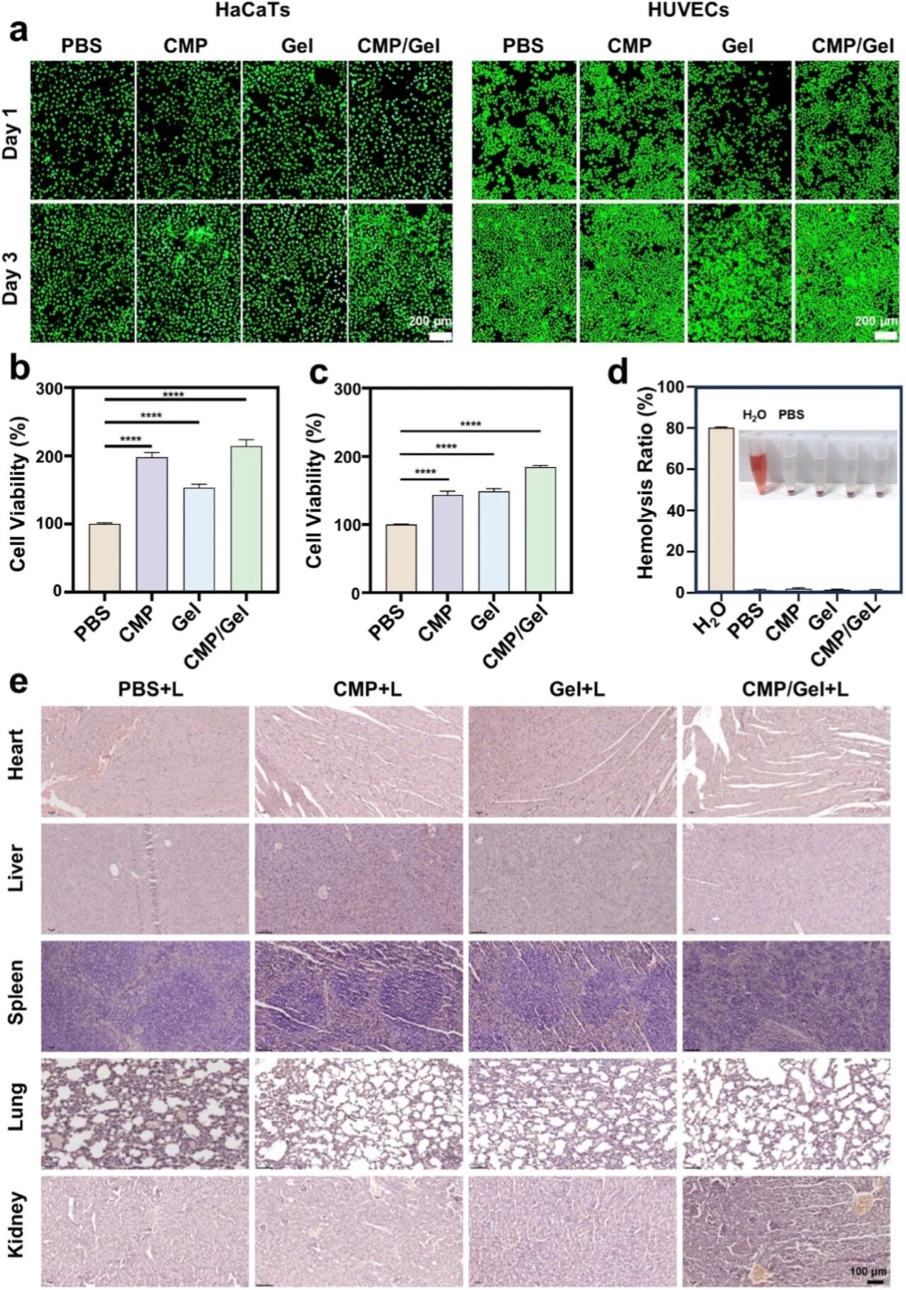
本文研究了一种新型复合水凝胶敷料用于感染伤口的高效愈合。针对抗生素耐药性及传统光动力疗法(PDT)中光敏剂易失活、驻留差等挑战,研究人员开发了一种仿生矿化策略。该策略将小分子光敏剂氯e6(Ce6)封装于镁磷酸盐纳米颗粒(CMP NPs)中,以维持其光动力活性。随后,将此矿化纳米乳液与明胶及天然保湿因子复合,构建出CMP/Gel水凝胶敷料。该敷料能延长光敏剂在伤口局部的留存时间,并利用其降解释放的镁离子,在PDT杀菌后进一步发挥抗炎、抗氧化及促血管生成的多重生物学效应,从而协同促进感染伤口的修复。本研究为开发多功能伤口管理材料提供了新思路,相关成果已发表于材料学期刊《Materials Today Bio》。


创新点


01

仿生矿化稳定递送

采用仿生矿化方法,将小分子光敏剂Ce6封装于无机镁磷酸盐纳米颗粒中。此策略不仅有效保护了Ce6的活性,避免了其因聚集或微环境变化而失活,还为其在伤口部位的长期、缓释作用提供了可能。

02

多组分协同构建

将矿化纳米颗粒与天然高分子明胶及保湿因子整合,设计出复合水凝胶。明胶提供了适宜的三维网络结构,延长了纳米颗粒的局部驻留;而保湿因子的加入显著提升了敷料的持水能力与机械性能,更贴合湿性愈合理念

03

治疗机制多重协同

该体系超越了单一抗菌功能,实现了“抗菌-调控微环境-促修复”的级联协同。PDT负责精准、高效地根除病原菌;同时,纳米颗粒降解持续释放的镁离子,在灭菌后接力发挥抗炎、清除活性氧及促进血管新生的作用,从多个环节加速组织再生。


材料开发



材料 / material

小分子光敏剂氯e6(Ce6)、镁离子与磷酸根离子、明胶、天然保湿因子。

功能 / Function

Ce6作为光动力效应的核心,在光照下产生活性氧以杀菌。镁磷酸盐纳米颗粒作为Ce6的稳定载体和镁离子库。明胶构成水凝胶骨架,提供物理支撑与缓释平台。天然保湿因子优化敷料湿润环境,促进细胞迁移与上皮化。


思路延伸


基于本研究的“无机矿化封装活性分子”与“金属离子协同治疗”思路,未来研究可沿两个方向深化:

离子库功能拓展:探索封装其他具有明确生物活性(如促成骨、抗肿瘤)的金属离子(如锶、锌、铜),构建可按需释放多种治疗性离子的智能“矿物微库”,应用于骨修复或肿瘤治疗等领域。

响应型复合系统开发:将此类矿化纳米颗粒与对特定微环境(如pH、酶、ROS)敏感的高分子材料结合,设计可感知病理信号并智能释放活性成分的“感知-响应”型复合敷料,实现更精准、自适应的治疗。


原文来源



期刊名称:Materials Today Bio

发布日期:2026年2月23日

DOI:10.1016/j.mtbio.2026.102959

研发团队:Yongpeng Su, Shunying Liu, Mingdi He, Lingfei Li, Guihong Yang, Xiaohan Liu, Yiting Feng, Hui Tang, Lingbo Li, Jianxin Wu, Zhenglin Li, Yi Liang, Chao Qi, Kaiyong Cai, Xia Lei






       北科纳米-学术前沿公众号
二维材料Frontier 生物纳米材料前沿 MXenes Frontier 纳米医学Frontier

 

温馨提示:北京北科新材科技有限供应产品仅用于科研,不能用于人体。部分网站示意图源自互联网,图片仅供参考,请以实际测试结果为准,如有侵权请联系我们立即删除。产品参数仅供参考,请以实际值为准!
版权所有 © 2019 北京北科新材科技有限公司
All rights reserved. 京ICP备16054715号-2
纳米合成
18101240246
电话咨询
17715390137
扫一扫

扫一扫