咨询热线:
17715390137
18101240246
18914047343
邮件:mxenes@163.com
扫码关注或微信搜索公众号:
二维材料Fronrier
关注后点击右下角联系我们,
进入企业微信。
专业服务在线
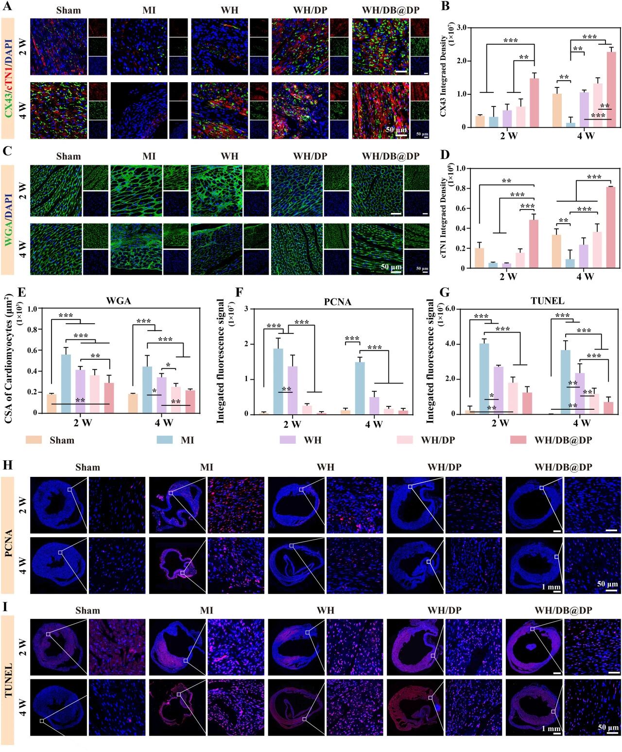
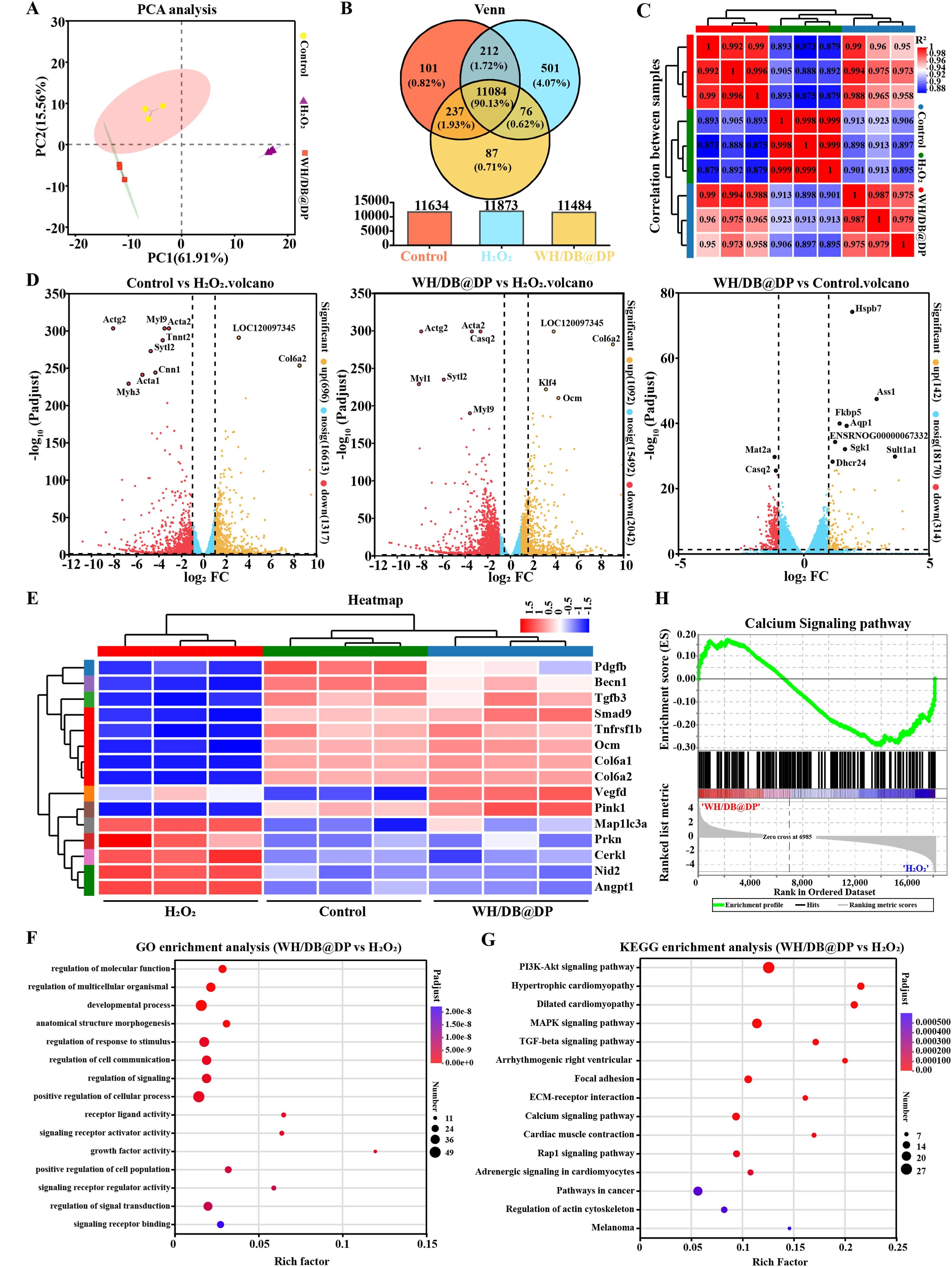
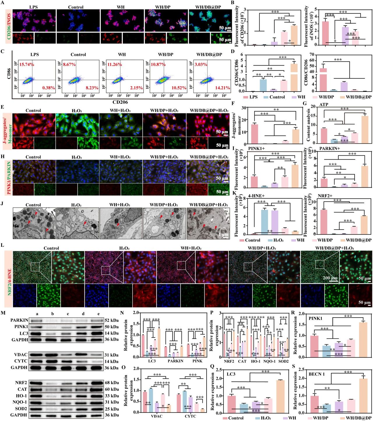
本文研究了一种用于心肌梗死后修复的智能水凝胶贴片。心肌梗死会导致心肌细胞死亡并引发氧化应激与炎症,传统口服药物存在局限。本研究创新地开发了一种能响应病灶活性氧(ROS)水平的可注射水凝胶贴片,该贴片可实现药物的局部、按需释放,旨在重编程免疫细胞并保护线粒体功能,从而促进心脏修复。相关的高水平研究,如关于“免疫调节水凝胶用于心肌修复”的论文,常发表于《Nature Reviews Materials》、《Advanced Materials》及《Bioactive Materials》等顶级期刊。
创新点
01
“侦测-响应”一体化治疗策略
区别于传统的被动给药,本研究设计的水凝胶贴片能智能感知心肌梗死区域特有的高ROS微环境,并在此触发下精准释放药物,实现了治疗与病理信号的同步。
02
“药物-递送系统”协同材料设计
研究并非简单包裹药物,而是构建了多层次功能体系。首先将有效成分封装于ROS敏感脂质体中以实现智能化控释,再将其嵌入具有心肌组织粘附性的水凝胶网络,共同保证了药物在病灶部位的滞留与高效利用。
03
“从机制到应用”的闭环验证策略
研究思路始于通过网络药理学筛选潜在治疗分子,在验证其疗效后,进一步针对性设计解决其缺点的递送系统,最终在动物模型上综合评价其修复效果,形成了一个完整的研究范式。





材料开发
材料 / material
该体系核心由两种材料构成:乳清蛋白分离物甲基丙烯酸酯(WPI-MA) 作为水凝胶的基础骨架,提供机械支撑;o-硝基苯甲酰醇改性透明质酸(HA-NB) 则引入ROS响应性键。治疗药物丹酚酸B(DB) 被预先包封于ROS敏感脂质体中,再整合入水凝胶网络。
功能 / Function
WPI-MA与HA-NB通过动态共价键交联,形成具有生物相容性和组织粘附性的凝胶网络。整合的脂质体在遇到梗死区高ROS时发生裂解,触发DB的按需释放。整个系统协同作用,旨在调控巨噬细胞功能、减轻氧化损伤并抑制纤维化。
思路延伸
本研究所展示的“智能响应型生物材料递送”策略,为组织修复提供了可广泛延伸的思路:
刺激响应多元化:可借鉴此思路,开发对特定酶(如基质金属蛋白酶)、pH值或光热等其它疾病微环境信号响应的材料,用于肿瘤或糖尿病溃疡等疾病的治疗。
药物与靶点拓展:该递送平台具有通用性。未来可装载不同的核酸药物(如siRNA、mRNA)、蛋白质或干细胞衍生物,用于调节其他关键细胞(如成纤维细胞、心肌祖细胞)的行为。
功能集成化:下一代材料可进一步集成导电纳米材料以恢复电生理信号,或结合促血管生长因子实现协同治疗,构建多功能一体化的组织工程支架。
原文来源
期刊名称:Bioactive Materials
发布日期:2026年2月4日
DOI:10.1016/j.bioactmat.2026.01.015
研发团队:Minying Li, Qinghe Wu, Weipeng Sun, Wenhu Wu, Biyi Zhao, Yifei Wang, Wei Wang, Chun Fan, Dong Deng, Fanhang Meng
![]() |
![]() |
![]() |
![]() |
| 二维材料Frontier | 生物纳米材料前沿 | MXenes Frontier | 纳米医学Frontier |
|
版权所有 © 2019 北京北科新材科技有限公司
All rights reserved. 京ICP备16054715号-2 |
扫一扫