购物车 0 注 册   |   登 录

学术前沿

 
联系我们

咨询热线:

17715390137

18101240246

18914047343

邮件:mxenes@163.com

扫码关注或微信搜索公众号:

二维材料Fronrier
关注后点击右下角联系我们,

进入企业微信。

专业服务在线

学术前沿
您的位置: 首页 > 学术前沿 > 大牛综述

聂志鸿/卢思宇Angew:可转换的蜂窝状碳点纳米组装物用于调节多位点递送和增强化学免疫治疗

文章来源:北科纳米专业的纳米材料合成专家 浏览次数:6093时间:2020-12-15 设计合成:18101240246

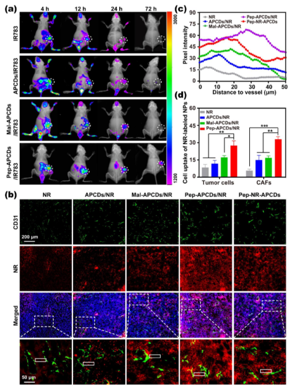
肿瘤纤维化间质对纳米药物的治疗效果会产生复杂的负面影响。尽管研究表明,纳米颗粒载体在克服药物递送的生物障碍方面具有良好的效果,但纤维化仍会导致乏氧、免疫抑制和免疫细胞浸润受限,从而降低纳米系统的抗肿瘤效果。郑州大学Lin Hou和卢思宇副教授、复旦大学聂志鸿教授报道了一种对肿瘤相关成纤维细胞(CAFs)响应的蜂窝状碳点(CDs)纳米组装物,并将其用于对多种治疗药物的递送进行空间规划和增强抗肿瘤化学免疫治疗。

本文要点:

(1)实验将阿霉素(DOX)和免疫治疗增强剂(Fe离子)固定在CDs表面,并将肿瘤微环境调节剂(氯沙坦,LOS)包裹在其中孔内。研究表明,负载药物的该纳米组装体能够响应CAFs以裂解成单个CDs,进而释放LOS以缓解间质形成和乏氧环境。


(2)随后,负载有DOX和Fe离子的CDs能够有效深入肿瘤,引发强化免疫反应。体外和体内研究表明,该纳米组装体具有实现有效的T细胞浸润、肿瘤生长抑制和肺转移预防等作用,从而为对抗实体瘤的间质增生提供了一个新型的治疗平台。


参考文献:

Lin Hou. et al. Transformable Honeycomb-like Nanoassemblies of Carbon Dots for Regulated Multisite Delivery and Enhanced Antitumor Chemoimmunotherapy. Angewandte Chemie International Edition. 2020

DOI: 10.1002/anie.202014397

https://onlinelibrary.wiley.com/doi/10.1002/anie.202014397

信息来源: 奇物论

本信息源自互联网仅供学术交流 如有侵权请联系我们立即删除





       北科纳米-学术前沿公众号
二维材料Frontier 生物纳米材料前沿 MXenes Frontier 纳米医学Frontier

 

温馨提示:北京北科新材科技有限供应产品仅用于科研,不能用于人体。部分网站示意图源自互联网,图片仅供参考,请以实际测试结果为准,如有侵权请联系我们立即删除。产品参数仅供参考,请以实际值为准!
版权所有 © 2019 北京北科新材科技有限公司
All rights reserved. 京ICP备16054715号-2
纳米合成
18101240246
电话咨询
17715390137
扫一扫

扫一扫