购物车 0 注 册   |   登 录

学术前沿

 
联系我们

咨询热线:

17715390137

18101240246

18914047343

邮件:mxenes@163.com

扫码关注或微信搜索公众号:

二维材料Fronrier
关注后点击右下角联系我们,

进入企业微信。

专业服务在线

学术前沿
您的位置: 首页 > 学术前沿 > 水凝胶

IF:13.3!时序调控型聚氨基酸水凝胶实现感染性骨缺损一步修复的新策略

文章来源:北科纳米专业的纳米材料合成专家 浏览次数:469时间:2026-01-27 设计合成:18101240246

本研究针对感染性骨缺损治疗中“先控感染、再重建骨”的两阶段临床难题,设计了一种具有时序功能调控能力的工程化聚氨基酸水凝胶系统。该研究通过开环聚合制备了热敏性聚氨基酸水凝胶,并创新性地通过不同加载方式实现了万古霉素的早期快速释放和BMP-2肽段的延迟释放,使材料功能与临床治疗的时序需求相匹配。

体外实验表明,该水凝胶具有良好的生物相容性、抗菌活性和促成骨分化能力。动物实验进一步证实,该水凝胶能在感染性骨缺损模型同步实现感染控制和新骨形,为复杂骨缺损的一期重建提供了新的解决方案。


创新点

01

“加载方式决定时序功能”的设计理念

研究团队通过物理混入法实现万古霉素的早期快速释放,通过Michael加成共价接枝实现BMP-2肽段的延迟释放,使水凝胶的功能释放时序与临床需求高度匹配。

02

分子机制明确

研究证实共价接枝的BMP-2肽段能激活BMSC中的Smad1/5/8-Runx2信号轴,促进成骨分化,为水凝胶的成骨活性提供了分子层面的解释。

03

材料性能一体化设计

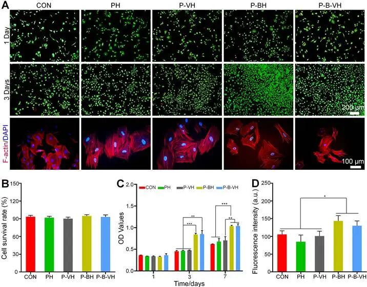
水凝胶具有约100μm的互连多孔网络、约0.3MPa的抗压强度和约2.3kPa的骨界面黏附力,确保了材料在缺损部位的稳定驻留和细胞/药物传递功能。


图文导图

材料开发

研究以maleimide-mPEG为引发剂,通过对L-Ala-NCA与L-Phe-NCA进行开环聚合得到mPEG-P(Ala-co-Phe)热敏水凝胶。万古霉素通过物理混入法加载,而BMP-2肽段通过其末端半胱氨酸巯基与水凝胶端基进行Michael加成反应实现共价接枝。

功能

该水凝胶的温度响应特性使其能在4℃为液态便于注射,在37℃体温环境下转变为凝胶态,完美贴合临床应用场景。双模块按3:1比例复配形成的工程化双功能水凝胶,在体外表现出先抗菌后成骨的时序功能特征。


原文来源


期刊名称:Theranostics

发布日期:2026年1月1日

DOI:10.7150/thno.121585

研发团队:吉林大学第二医院骨科医疗中心Dankai Wu团队




       北科纳米-学术前沿公众号
二维材料Frontier 生物纳米材料前沿 MXenes Frontier 纳米医学Frontier

 

温馨提示:北京北科新材科技有限供应产品仅用于科研,不能用于人体。部分网站示意图源自互联网,图片仅供参考,请以实际测试结果为准,如有侵权请联系我们立即删除。产品参数仅供参考,请以实际值为准!
版权所有 © 2019 北京北科新材科技有限公司
All rights reserved. 京ICP备16054715号-2
纳米合成
18101240246
电话咨询
17715390137
扫一扫

扫一扫