咨询热线:
17715390137
18101240246
18914047343
邮件:mxenes@163.com
扫码关注或微信搜索公众号:
二维材料Fronrier
关注后点击右下角联系我们,
进入企业微信。
专业服务在线
本文于2025年12月13日发表于《Bioactive Materials》(影响因子20.3),题为《线粒体靶向注射水凝胶通过口腔免疫和菌群调控治疗牙周炎》。研究针对牙周炎治疗中抗生素耐药性与微生物群失衡的挑战,设计了一种名为GM/OHA-GZN&M的新型可注射水凝胶平台。该平台通过破坏牙龈下菌斑生物膜、重塑免疫微环境及调节口腔微生物群平衡,实现无抗生素的牙周炎综合治疗。体内实验表明,该水凝胶能显著抑制炎症并促进牙槽骨再生,为牙周炎治疗提供了新策略。
创新点
多机制协同治疗
水凝胶同时承担三种角色:
菌斑破坏剂:通过破坏细菌膜结构、抑制代谢活性,清除病原生物膜;
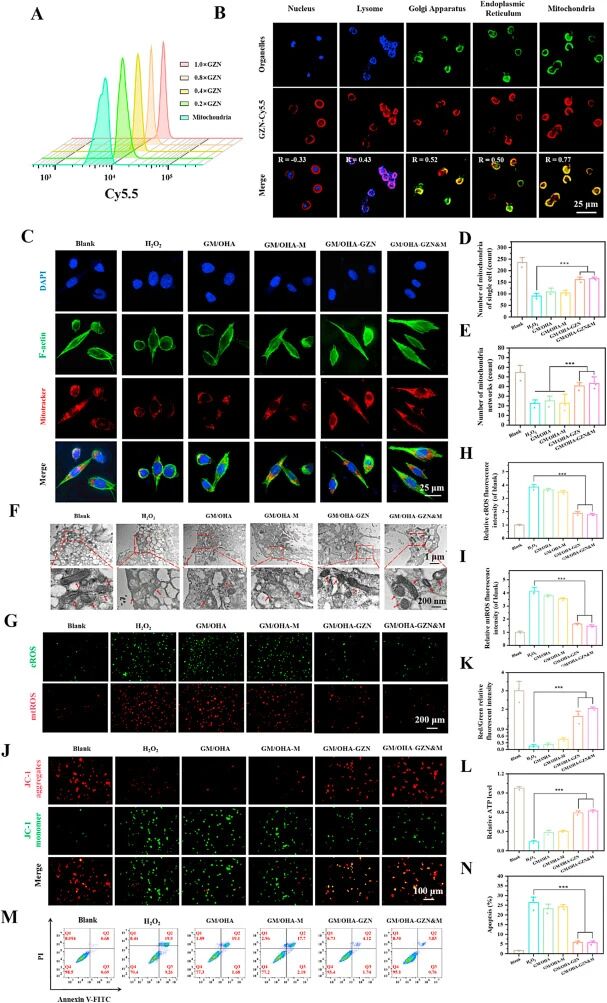
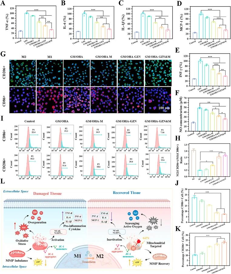
免疫调节剂:靶向清除线粒体活性氧,恢复线粒体功能,促进巨噬细胞向抗炎表型极化;
微生物群平衡剂:抑制致病菌过度增殖,恢复龈下微生物多样性。
仿生设计与精准靶向
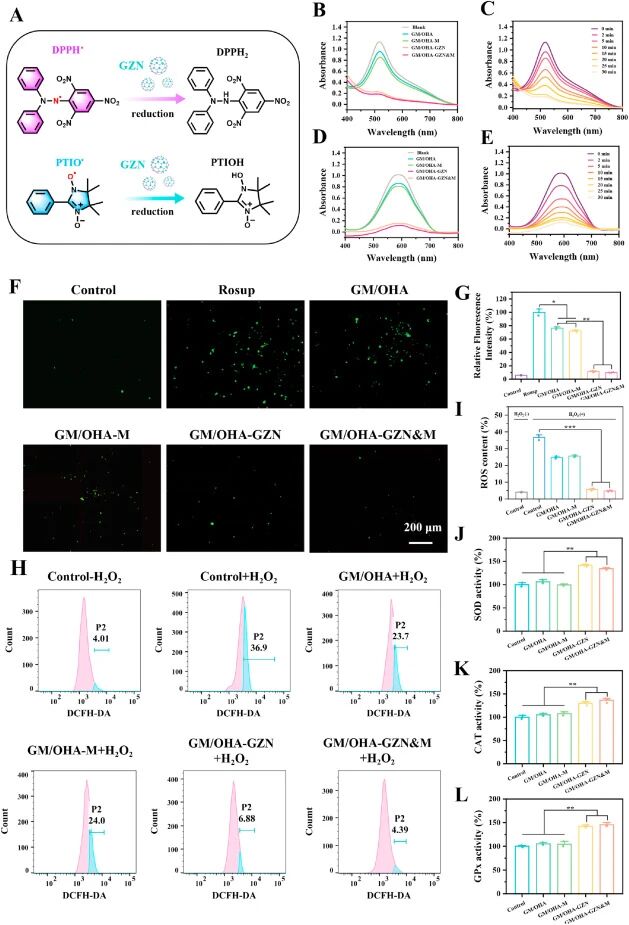
利用葡萄籽提取物-锌配位纳米粒子特异性靶向线粒体,通过抗氧化酶活性调控细胞内氧化应激水平,打破“ROS-炎症-缺氧”的恶性循环。
双网络水凝胶结构
基于GelMA与OHA的席夫碱键和蓝光交联形成双网络结构,赋予水凝胶可注射性、自愈合能力与强组织黏附性,适应牙周袋复杂形态并实现长效药物释放。







材料开发
材料 / material
核心材料:甲基丙烯酸改性明胶、氧化透明质酸、蜂毒肽及葡萄籽提取物-锌配位纳米粒子。
功能 / Function
抗菌抗炎:对牙龈卟啉单胞菌等致病菌具有显著抑制效果;
线粒体功能修复:恢复膜电位与ATP合成,减少细胞凋亡;
成骨促进:增强碱性磷酸酶活性,加速牙槽骨再生。
思路延伸
治疗策略的范式突破:该研究跳出了传统抗生素“杀菌”或单纯抗炎的单一维度,开创性地构建了 “去腐生新”的协同治疗范式。它将牙周炎视为一个由菌群失调、免疫失衡、组织破坏等多个环节交织的病理网络,通过一个集成平台同时执行多靶点干预。这种系统性治疗思维,为许多其他慢性炎症性疾病(如关节炎、炎症性肠病等)的治疗方案设计提供了新范式,启示我们需要开发能够同时干预疾病恶性循环中多个关键节点的智能材料。
技术路线的交叉融合:该研究展示了材料学与免疫微环境调控的深度交叉。其创新性在于将天然活性物质(如蜂毒肽、葡萄籽多酚)通过纳米技术转化为功能明确的纳米颗粒,并巧妙地将水凝胶的宏观支架性能(可注射、粘附)与纳米颗粒对线粒体的精准靶向能力相结合,实现了“宏观支架+微观靶向”。这种技术路线为开发用于复杂组织再生和微环境调控的下一代生物材料提供了重要借鉴。
疾病干预的关口前移:该研究的一个重要思路延伸在于其对口腔微生态平衡的长期关注和积极干预。与传统疗法在杀菌同时无差别破坏正常菌群不同,该水凝胶旨在将紊乱的微生物群落向健康状态调节。这相当于将治疗关口从“组织发生损伤后修复”前移至“防止微环境失调导致损伤”,更具前瞻性。这种“治未病”的思路,对于管理其他人体微生态系统(如肠道菌群)相关疾病也提供了新材料学思路。
原文来源
期刊:Bioactive Materials
发布日期:2025-12-13
DOI:10.1016/j.bioactmat.2025.12.002
团队:广州医科大学梁兴杰院士团队(苏凯泽、严英达等)
![]() |
![]() |
![]() |
![]() |
| 二维材料Frontier | 生物纳米材料前沿 | MXenes Frontier | 纳米医学Frontier |
|
版权所有 © 2019 北京北科新材科技有限公司
All rights reserved. 京ICP备16054715号-2 |
扫一扫