registered   |   log in
  中文

Academic Frontier

 
contact us

hotline:

17715390137

Tel/Wechat:

  18101240246 (Technology)

0512-68565571

Emailmxenes@163.com (Sales Engineer)bkxc.bonnie@gmail.com

Scan the code to follow or search the official account on WeChat: 

2D Materials Fronrier After paying attention, 

click on the lower right corner to contact us, 

Enter enterprise WeChat.

Professional Services Online

Academic Frontier
position: home > Academic Frontier > Hydrogels

IF: 10.2! Analgesic-Added NIR-II Photothermal Hydrogel: A Novel Research Proposal Balancing Anti-Infection and Precise Pain Management

source:material synthesis Views:93time:2026-03-10material synthesis: 1092348845

已传文件:photo/1772675758.png

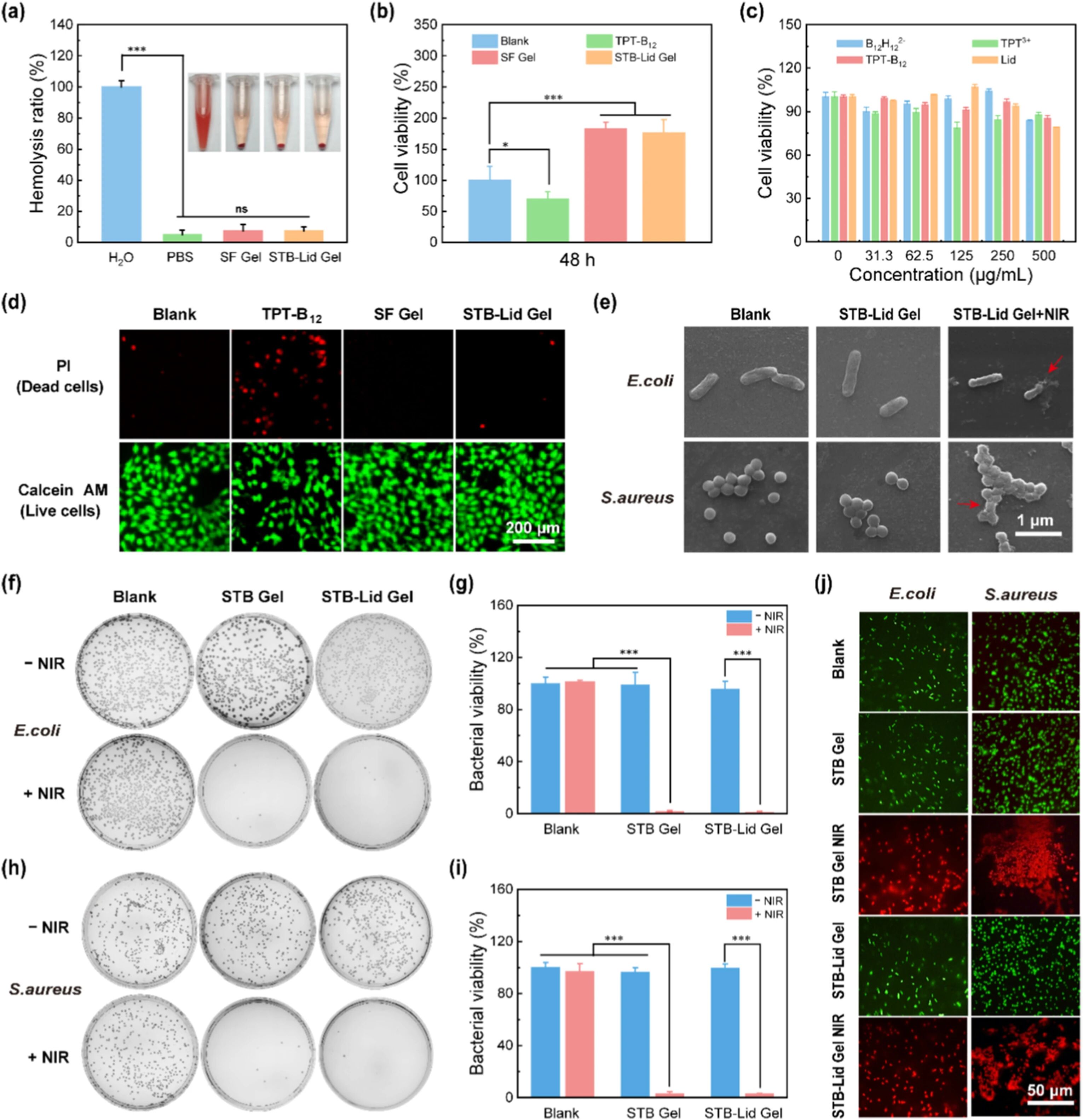
This paper investigates the application limitations and solutions of photothermal therapy (PTT) in the treatment of bacterial-infected wounds, focusing on the overlooked research gap of wound pain caused by infection and PTT. It systematically explores management strategies for bacterial-infected wound pain and develops a novel hydrogel (STB-Lid hydrogel) with both sustained and controlled analgesic and photothermal antibacterial functions. The study achieves a synergistic effect of photothermal antibacterial activity and precise pain relief through a rational design of the hydrogel composition, alleviating PTT-related acute pain, reducing local inflammation, and promoting wound healing. It highlights the importance of relieving PTT-related acute pain in the wound healing process and provides new scientific ideas for the combined treatment of infected wounds. This paper was published in the journal *Materials Today Bio*.


Graphic Mind Map

Material / Material

Using silk fibroin (SF) as the hydrogel matrix, co-loaded with lidocaine (Lid) as an analgesic and a novel second near-infrared window (NIR-II) photothermal agent (TPT-B 12), collectively constructing the STB-Lid hydrogel system.

Function / Function

First, sustained analgesic function: the lidocaine stored in the gel can achieve sustained release, alleviating local pain caused by infection and PTT; second, photothermal antibacterial function: under NIR-II laser irradiation, PTT mediates the clearance of wound bacteria; third, synergistic wound healing function: through the dual effects of antibacterial and analgesic action, local inflammation is reduced, creating a favorable microenvironment for wound healing.

Thought Extension

① Optimizing Hydrogel Matrix Properties

Different types of biocompatible materials can be screened and compositely modified with the original silk fibroin (SF) matrix to further optimize the mechanical strength, degradation rate, and drug sustained-release performance of the hydrogel, enhancing the biological compatibility of the material with wound tissue, reducing local tissue irritation, and providing a more stable carrier foundation for functional performance.

② Expanding Reagent Combinations and Applicable Scenarios

The types of photothermal agents and analgesics in the system can be replaced, exploring reagent combinations with different mechanisms of action. For example, using NIR-II photothermal agents that respond to different wavelength bands or analgesics with varying duration of action, to adapt to different types and severities of infected wounds, expanding the clinical and scientific research application scenarios of this composite hydrogel system.

③ Precisely Regulating Dual-Function Matching

The regulatory relationship between NIR-II laser photothermal intensity and analgesic release rate can be further explored. By optimizing the illumination parameters and gel component ratios, precise matching of antibacterial and analgesic effects can be achieved, avoiding insufficient or excessive drug release that may affect therapeutic outcomes, and providing a reference for the development of similar composite functional hydrogels.


Original Source

Journal Name: Materials Today Bio

Publication Date: 2026-03-02

DOI: 10.1016/j.mtbio.2026.102995

Research Team: Na Zhou, Wenjing Wang, Lian Xu, Aining Zhang, Xiaohuan Lu, Yu-Pei Chen, Shiwen Fan, Tianhao Zhang, Changjiang Yu, Xiao-Qiang Wang, Daan Fu


 

Reminder: Beijing Beike New Material Technology Co., Ltd. supplies products only for scientific research, not for humans
All rights reserved © 2019 beijing beike new material Technology Co., Ltd 京ICP备16054715-2号
advisory
phone
Email:mxenes@163.com
Tel:+86-17715390137
scan

scan
WeChat