hotline:
17715390137
Tel/Wechat:
18101240246 (Technology)
0512-68565571
Email:mxenes@163.com (Sales Engineer)bkxc.bonnie@gmail.com
Scan the code to follow or search the official account on WeChat:
2D Materials Fronrier After paying attention,
click on the lower right corner to contact us,
Enter enterprise WeChat.
Professional Services Online
Abstract:
This study addresses the core limitation in maxillofacial bone regeneration, where it is difficult for a single material to simultaneously achieve immune microenvironment regulation and osteogenic function induction. A composite functional system was constructed by embedding mesenchymal stem cell (MSC) nanovesicles into a bioadhesive hydrogel. Based on the tissue adhesion, local support, and bioactive substance release characteristics of the bioadhesive hydrogel, the system stabilizes the local microenvironment of MSC nanovesicles, synergistically exerting the immunomodulatory and osteoinductive activities of the nanovesicles. This approach can optimize the bone regeneration-related immune microenvironment and guide the directional differentiation of osteogenesis-related cells, providing a novel material design concept and functional implementation strategy for the orderly regeneration of maxillofacial bone. It also offers experimental evidence for multifunctional collaborative repair strategies in the field of bone tissue engineering.
01 Research Background

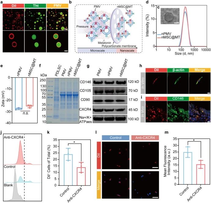
The repair and reconstruction of maxillofacial bone defects highly depend on efficient bone regeneration regulation strategies, and the bone regeneration process is jointly regulated by the immune microenvironment and osteoblast behavior. The imbalance between the two is a key factor limiting regenerative outcomes. Traditional bone regeneration materials often focus on osteoinductive functions, making it difficult to simultaneously remodel the immune microenvironment, which easily triggers abnormal immune responses that interfere with the regeneration process. Mesenchymal stem cell-derived nanovesicles, as bioactive carriers derived from stem cells, naturally possess immune regulatory and osteogenic differentiation induction capabilities but have application limitations such as short local retention time and an unstable action microenvironment. Bioadhesive hydrogels can achieve close adhesion to defect tissues and, as local delivery carriers, can maintain the sustained release and local concentration of active substances, providing a feasible solution to the application shortcomings of nanovesicles. Therefore, it is urgently necessary to construct a coupled composite system of the two to achieve the synergy of immune regulation and osteogenic function, providing a new research direction for maxillofacial bone regeneration.
Research Design
This study adopts a progressive logical design, with its core divided into four dimensions:
1. Material Carrier Design: Using bio-adhesive hydrogel as the core carrier, its three-dimensional network structure and tissue adhesion properties are utilized to achieve efficient loading and local sustained release of MSC nanovesicles, preventing rapid diffusion and loss of nanovesicles, and stabilizing their local action microenvironment;
2. Functional Synergy Design: Based on the inherent immunomodulatory and osteoinductive activities of MSC nanovesicles, combined with the local support and delivery functions of hydrogels, a synergistic functional system of "dual immunomodulation and osteoinduction" is constructed to target and regulate the bone regeneration microenvironment;
3. Multi-dimensional Verification Design: The bone regeneration-related functions of the composite system are verified from three levels: physicochemical characterization, in vitro cell experiments (immune cell regulation, osteoblast differentiation), and in vivo tissue regeneration experiments;
4. Control Design: Control groups such as single hydrogel and single nanovesicles are set up to clarify the synergistic enhancement effect in immunomodulation and osteogenic function after coupling the two, excluding limitations caused by single materials.
Results
The research results show that a stable MSC nanovesicle-bioadhesive hydrogel composite system was successfully constructed. The hydrogel can effectively load and sustain the release of MSC nanovesicles, maintaining their local action concentration and biological activity. This composite system can significantly regulate the polarization direction of immune cells, optimize the immune microenvironment related to bone regeneration, and reduce the negative impact of abnormal immune responses on the regeneration process. At the same time, it can effectively induce the directional differentiation of osteogenesis-related cells and promote the expression of osteogenic markers. In a maxillofacial bone defect model, the composite system can guide the orderly regeneration of bone tissue, improve the structural integrity and quality of the newly formed bone, and demonstrate excellent bone regeneration-promoting effects.
Original Source:
1. Journal: Bioactive Materials (IF=20.3)
2. Publication Date (Pub Date): 2026-03-02
3. DOI: 10.1016/j.bioactmat.2026.02.032
4. Authors: Tingting Yu, Jiale Yan, Jingwei Wang, Zhiqiang Song, Rushui Bai, Yuntao Lu, Qin Niu, Tianyu Cai, Bing Han, Xing Wang, Yan Wei


| Reminder: Beijing Beike New Material Technology Co., Ltd. supplies products only for scientific research, not for humans |
| All rights reserved © 2019 beijing beike new material Technology Co., Ltd 京ICP备16054715-2号 |