ACS Nano | 纳米治疗 Wee1 抑制使肿瘤铁死亡敏感,促进癌症免疫治疗和远隔效应
QQ学术交流群:1092348845
详细介绍
癌症免疫疗法的主要问题是反应率低。因此,开发增强免疫反应的疗法是迫切需要的。肿瘤铁死亡可导致免疫原性癌细胞死亡,这可能会改善癌症免疫治疗。然而,目前的铁死亡诱导剂可能仅限于癌细胞的特定遗传背景。因此,对铁死亡诱导剂的致敏也受到高度追求。在这里,我们发现 Wee1 表达与药物敏感性呈负相关,与免疫抑制微环境呈正相关。进一步的研究表明,无论 p53 状态如何,Wee1 抑制都可能导致铁死亡和铁离子稳态的变化。我们的体外结果表明,Wee1 抑制通过线粒体活性氧和不稳定的铁依赖性途径诱使癌细胞发生铁死亡的潜在机制。为了减少副作用,我们开发了一种 Wee1 抑制剂的酸性反应性纳米制剂,它可以在体内使肿瘤铁死亡敏感,还可以改善癌症免疫治疗的反应。结合免疫疗法,纳米治疗 Wee1 抑制也产生了远隔效应,高达 55% 的小鼠治愈了,这是以前从未见过的。总之,纳米治疗 Wee1 抑制使铁死亡敏感,以增强癌症免疫治疗和远隔效应。
该研究以题为“Nanotherapeutic Wee1 Inhibition Sensitizes Tumor Ferroptosis to Promote Cancer Immunotherapy and Abscopal Effect”发表在ACS Nano上。
Wee1基因表达与不良临床结局相关并诱导转录组改变。(A,B)采用 IHC 染色技术对人类肿瘤组织微阵列(包括 BRCA 、 CESC 、 UCEC 和卵巢癌的癌旁组织及肿瘤组织)进行检测,结果显示癌区Wee1表达升高。目镜放大倍数:左图2倍;右图40倍。比例尺:左图500 μm ;右图100 μm 。数据以均值±标准差(SD)表示(n=10)。***P<0.001。(C)在 GEPIA 数据集中,Wee1 mRNA在大多数癌症类型中呈现过表达。不同部位肿瘤的缩写列于支持信息表S2。红色表示肿瘤高表达,黑色和绿色分别代表肿瘤未改变和低表达。T代表肿瘤组织,N代表癌旁组织。(D)根据 CTRP 数据库,Wee1表达与药物敏感性呈负相关。(E)基于 GSCA 数据集,Wee1表达与抑制性免疫微环境相关。(F,G)经Wee1抑制剂MK1775及选定siRNA处理的4T1细胞转录谱。
(A) 体外实验中,MK1775对Wee1的抑制导致线粒体功能障碍、持续性活性氧(ROS)升高及随后的溶酶体激活。线粒体-ROS的增加通过协同作用于适应性升级的NCOA4-溶酶体降解系统,促进脂质体(LIP)释放并增强铁死亡易感性。Wee1抑制剂LN-MK1775的纳米制剂可促进肿瘤引流淋巴结(TDLNs)中树突状细胞(DCs)的成熟,当与PD-1抗体或IDO抑制剂等癌症免疫疗法联合使用时,其免疫激活潜力可被放大。(B) Wee1抑制剂刺激响应性纳米制剂策略示意图。MK1775前药(Chol-MK1775)通过自组装形成纳米制剂,该制剂可减少副作用,因其纳米药物能在肿瘤部位富集,且药物可在肿瘤部位弱酸性环境中受控释放。NLG919亦可与MK1775同时封装于纳米颗粒(NPs)中。双药纳米制剂LN-(MK1775+NLG919)可增强放疗诱导的体内铁死亡敏感性并改善远隔效应。
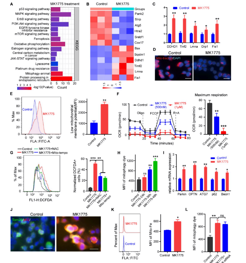
Wee1抑制增强了铁死亡敏感性。(A) 细胞周期和DNA修复调控基因的转录谱分析显示,MK1775或选定的Wee1-siRNA处理在4T1细胞中观察到富集的特征信号。(B) DNA损伤蛋白p-H2AX的免疫荧光染色表明,MK1775处理增加了4T1细胞和小鼠结肠癌CT26细胞的DNA损伤。(n = 10)。比例尺:10 μm ,***P < 0.001。(C) 根据铁死亡数据库FerrDb分析的铁死亡相关基因表达模式显示,MK1775处理在4T1细胞中上调了NOX1等促进铁死亡的基因表达,同时下调了SCD1等抑制铁死亡的基因表达。(D) 与对照组相比,MK1775组4T1细胞中铁死亡标志物PTGS2和Chac1的相对mRNA表达水平更高(内参: GAPDH)。(n = 3)。**P < 0.01。(E) 使用C11- BODIPY 检测探针分析发现,MK1775处理的4T1和CT26细胞中脂质过氧化积累更高。(n = 3)。**P < 0.01;***P < 0.001。(F) 在4T1细胞中,Wee1抑制与铁死亡诱导剂Erastin联用时增强了脂质过氧化。**P < 0.01;***P < 0.001。(G) 在4T1细胞中,Wee1抑制与铁死亡诱导剂Erastin联用时增强了肿瘤杀伤能力。(n = 4)。**P < 0.01;***P < 0.001。(H) 通过透射电子显微镜(TEM)观察MK1775处理对4T1细胞的形态学改变。比例尺:500纳米。(I,J)采用Ferro-Orange探针对4T1细胞(样本量n=3)进行免疫荧光染色及流式细胞术检测总亚铁离子浓度。比例尺:10 μm ,**P<0.01。(K)MK1775处理可显著提高LIP水平,该结果通过检测钙黄绿素-AM和/或去铁胺处理的4T1细胞 MFI 获得(n=3)。***P<0.001。数据以均值±标准差表示。

刺激响应性纳米治疗性Wee1抑制剂(MK1775)显示出增强的肿瘤蓄积和减少的副作用。(A,B)通过冷冻透射电子显微镜和动态光散射(DLS)检测了LN-MK1775的微观结构和粒径分布。(C)在模拟肿瘤弱酸性环境(pH 5.5)和中性pH(pH = 7.2−7.4)中观察了LN-MK1775的药物释放曲线。(D)Cy5.5标记的LN-MK1775在4T1荷瘤小鼠(n = 3)上显示出延长的循环时间。(E)Cy5.5标记的LN-MK1775在肿瘤部位蓄积更多(n = 3)。**P < 0.01;***P < 0.001。(F)注射后24小时,通过原代CD31(血管标记物)抗体和罗丹明-B(纳米囊泡示踪剂)的免疫荧光染色评估,LN-MK1775表现出更强的穿透肿瘤血管能力。比例尺:20 μm 。(G)12小时后LN-MK1775在多个小鼠器官(心脏、肝脏、脾脏、肺和肾脏)及肿瘤部位的生物分布(n = 3);**P < 0.01;***P < 0.001。(H)各组间体重无显著波动。(I)治疗7天后各组骨髓细胞数量(包括WBCs、淋巴细胞、中性粒细胞和单核细胞)的计数。LN-MK1775治疗显示出骨髓抑制减轻(n = 5);*P < 0.05,**P < 0.01,***P < 0.001。作者以均值±标准差表示数据。
总结
癌症免疫疗法虽前景广阔,但整体响应率仍有待提高。近期研究指出,靶向Wee1激酶或许能成为突破口。Wee1在多种肿瘤中高表达,与不良预后和免疫抑制性微环境密切相关。科学家发现,抑制Wee1不仅能干扰细胞周期和DNA修复,还能通过破坏线粒体功能、诱导活性氧(ROS)累积并释放不稳定的铁池(LIP),使癌细胞对铁死亡这一独特的细胞死亡方式变得敏感,这一过程不依赖于p53状态。
为了克服Wee1抑制剂MK1775在临床应用中存在的毒副作用,研究人员开发了一种酸响应型纳米制剂(LN-MK1775)。该制剂能靶向肿瘤酸性微环境释放药物,在多种耐药肿瘤模型中显著增敏铁死亡,并有效激活树突状细胞和肿瘤特异性T细胞。当这种纳米制剂与PD-1抗体或IDO抑制剂联合使用时,不仅能增强局部抗肿瘤免疫,还能在放疗后引发强大的远端效应(abscopal effect),在实验中使高达55%的小鼠肿瘤消退。该研究为通过纳米技术靶向Wee1、协同铁死亡与免疫治疗开辟了新的治疗策略。
参考文献:
DOI: 10.1021/acsnano.4c13218
- 上一款: Nature Nanotechnology
- 下一款: ACS Nano | 多功能基于二硒化物的抗

学术前沿