IF :14.1!超声控释水凝胶:神经免疫调控协同ROS清除,开启糖尿病创面愈合新思路
QQ学术交流群:1092348845

详细介绍

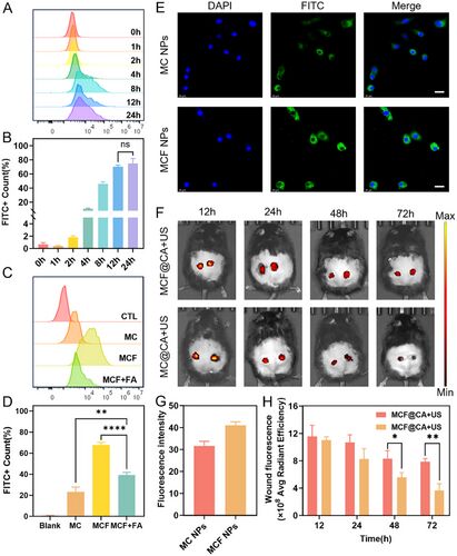
本文针对糖尿病创面愈合迟缓的难题,提出了一种基于超声控释水凝胶的协同治疗新策略。研究通过将降钙素基因相关肽(CGRP)与锰卟啉(MnP)共价偶联,构建了兼具神经免疫调节与活性氧(ROS)清除功能的双效前药分子MC,进一步组装成叶酸靶向的纳米颗粒MCF,并封装于超声响应的海藻酸钠水凝胶中,形成MCF@CA智能递送系统。该系统在超声触发下可实现药物的按需释放,通过靶向M1巨噬细胞、清除过量ROS、促进巨噬细胞向M2表型极化及增强神经-免疫通讯,显著改善了糖尿病创面的炎症微环境,加速了胶原沉积与血管新生。该研究发表于《Advanced Science》,为糖尿病创面治疗提供了多机制协同的精准干预方案。



创新点

01

上游靶点调控

传统研究多集中于巨噬细胞本身的调控,而本研究首次强调感觉神经末梢分泌的CGRP作为免疫修复的“上游开关”,通过补充因糖尿病神经病变而缺失的CGRP,重塑创面免疫微环境,打破炎症持续恶性循环。

02

多功能一体化设计

创新性地将CGRP与MnP共价连接,形成兼具神经免疫调节与ROS清除功能的双效分子(MC),从分子层面实现功能整合。MnP不仅清除ROS,还通过上调巨噬细胞膜上的CGRP共受体RAMP-1,增强CGRP的免疫调节效能,形成“清除ROS-增强神经信号-促进修复”的良性循环。

03

精准控释与靶向递送的双重突破

超声控释:利用海藻酸钠水凝胶在超声作用下降解的特性,实现药物释放速率与剂量的个性化调控,克服了传统敷料药物易失活的局限。

叶酸靶向:通过叶酸修饰的纳米颗粒主动靶向M1巨噬细胞,延长药物在创面的滞留时间,提升递送效率。







材料开发

材料 / material

核心功能单元:CGRP-MnP共价偶联的前药分子(MC);

递送载体:叶酸修饰的DSPE-PEG自组装纳米颗粒(MCF NPs);

控释基质:钙交联的海藻酸钠水凝胶(MCF@CA)。

功能 / Function

可注射与自适应:水凝胶在交联初期保持可流动状态,适应不同形状的创面;

按需释药:超声参数(功率、时间)可调节水凝胶降解速率,控制药物释放;

协同治疗:通过MnP的SOD/CAT样活性清除ROS,同时借助CGRP促进巨噬细胞M2极化,改善成纤维细胞功能。




思路延伸

本研究为糖尿病创面治疗提供了三方面思路借鉴:

跨维度调控:将神经、免疫、氧化应激三大病理环节协同整合,突破单靶点治疗的局限性;

材料-能量耦合策略:利用超声作为外部触发器,实现药物释放与微环境调控的精准时空同步,为智能敷料设计提供新范式;

平台化拓展性:水凝胶系统作为通用载体,可兼容不同药物(如其他神经肽或抗氧化剂),适配多种慢性创面治疗场景。


原文来源

期刊名称:Advanced Science

发布日期:2026年1月21日

DOI:10.1002/advs.202516882

研发团队:北京大学第三医院超声医学科王淑敏教授、梁晓龙研究员团队(第一作者:李莫凡、王梦欣)


Copyright © 北京北科新材科技有限公司 京ICP备16054715-2号