registered   |   log in
  中文

Academic Frontier

 
contact us

hotline:

17715390137

Tel/Wechat:

  18101240246 (Technology)

0512-68565571

Emailmxenes@163.com (Sales Engineer)bkxc.bonnie@gmail.com

Scan the code to follow or search the official account on WeChat: 

2D Materials Fronrier After paying attention, 

click on the lower right corner to contact us, 

Enter enterprise WeChat.

Professional Services Online

Academic Frontier
position: home > Academic Frontier > Hydrogels

IF: 19! Ti₃C₂Tₓ-Ce Conductive Hydrogel: Opening a New Path for Spinal Cord Injury Repair through ROS Clearance and Mitochondrial Regulation

source:material synthesis Views:104time:2026-03-05material synthesis: 1092348845

已传文件:photo/1772675758.png

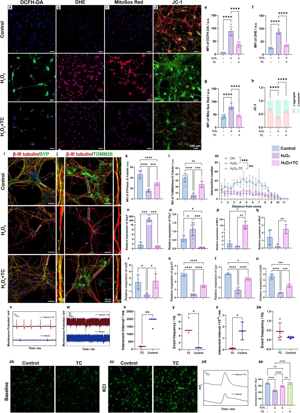
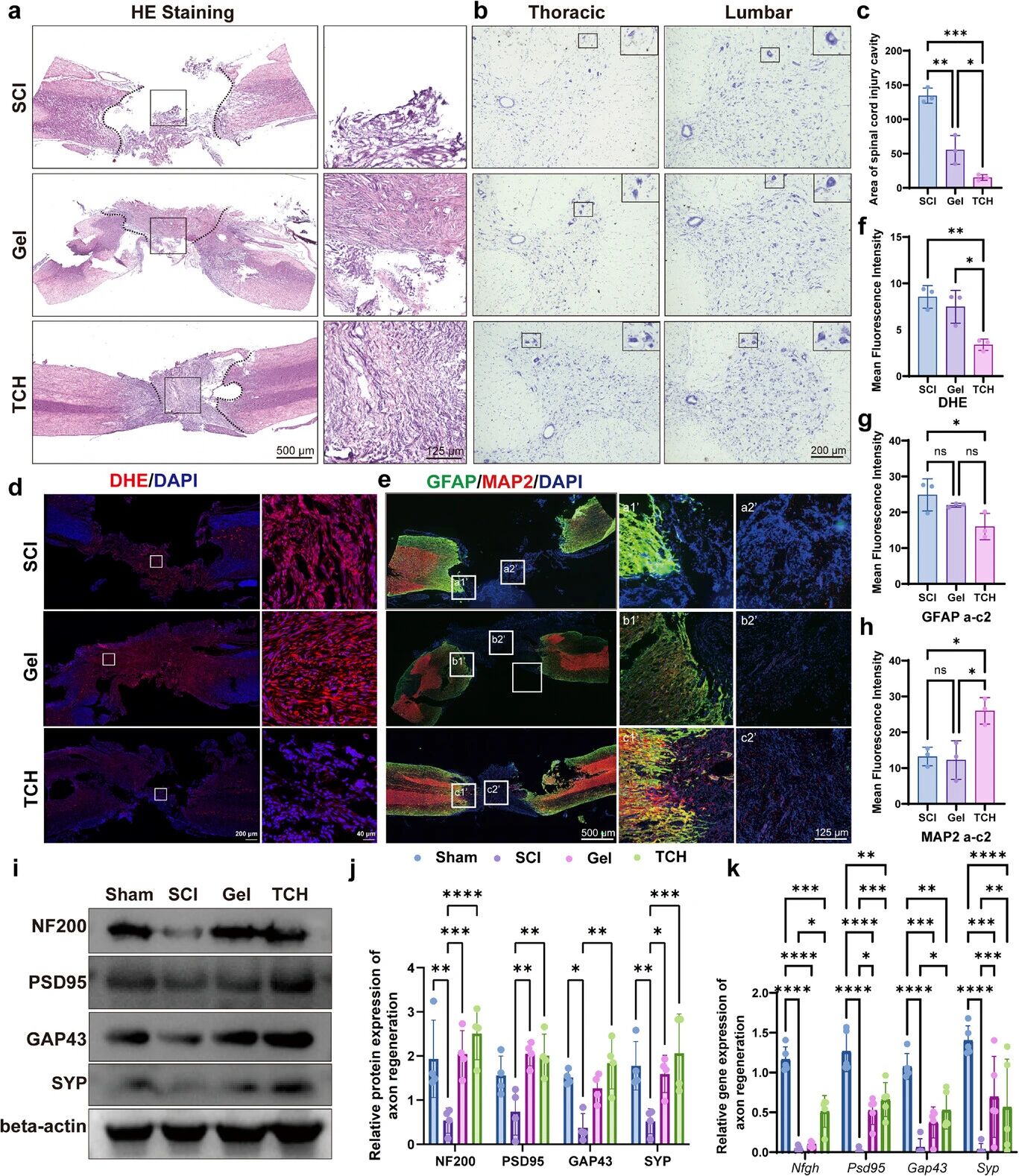
This study investigated a novel bioactive conductive Ti₃C₂Tₓ-Ce hydrogel (TCH) for the repair of spinal cord injuries. Spinal cord injury can lead to neuronal death, mitochondrial dysfunction, and a microenvironment enriched with reactive oxygen species, severely hindering axon regeneration. In this study, a multifunctional hydrogel system with enhanced antioxidant activity and conductivity was constructed through the coordination of cerium ions with Ti₃C₂Tₓ nanosheets.In vitro experiments show that this material can alleviate mitochondrial dysfunction and promote neuronal electrical activity; in vivo experiments indicate that it can inhibit astrocyte reactivity and promote dendritic structure and neuronal axon reconstruction. Its mechanism of action is related to the regulation of the PI3K/Akt-S6 signaling pathway. The relevant literature is published in the top materials science journal *Advanced Functional Materials*.


Graphic Mind Map



Material Development

Material / material

Based on two-dimensional transition metal carbide Ti₃C₂Tₓ (MXene) nanosheets, a Ti₃C₂Tₓ-Ce composite nanosheet was constructed through cerium ion intercalation modification, and further combined with a polymer matrix to form an injectable conductive hydrogel.

Function / Function

This hydrogel possesses efficient reactive oxygen species scavenging ability, good conductivity, and mitochondrial protection function, providing suitable physical support, electrical microenvironment, and redox homeostasis for injured spinal cords.


Extension of Ideas

Similar research approaches mainly focus on regulating the injury microenvironment through multifunctional biomaterials to promote neural repair:

Combination of conductive materials and electrical stimulation: Conductive polymer hydrogels such as polypyrrole and PEDOT can promote axonal regeneration by simulating the neural electrophysiological environment.

Synergy of antioxidation and anti-inflammation: Integrating antioxidant nanomaterials (such as CeO₂, MXene) with anti-inflammatory drugs to jointly alleviate oxidative stress and inflammatory responses.

Mitochondria-targeted strategies: Developing nanomaterials that can specifically target and protect mitochondria to directly improve neuronal energy metabolism disorders. These approaches all aim to overcome multiple pathological barriers after spinal cord injury, providing diversified design paradigms for neural tissue engineering.



Original Source

Journal Name: Advanced Functional Materials

Publication Date: February 21, 2026

DOI: 10.1002/adfm.74612

Research Team: Weikang Wang, Qing Liu, Ang Lv, Yabin Lin, Jiawei Chen, Ning Ding, Chunlei Zhang, Shuai Zhou, Bo Yuan, Weiwei Zhao, Liming Li, Luping Zhang, Fei Huang


 

Reminder: Beijing Beike New Material Technology Co., Ltd. supplies products only for scientific research, not for humans
All rights reserved © 2019 beijing beike new material Technology Co., Ltd 京ICP备16054715-2号
advisory
phone
Email:mxenes@163.com
Tel:+86-17715390137
scan

scan
WeChat