hotline:
17715390137
Tel/Wechat:
18101240246 (Technology)
0512-68565571
Email:mxenes@163.com (Sales Engineer)bkxc.bonnie@gmail.com
Scan the code to follow or search the official account on WeChat:
2D Materials Fronrier After paying attention,
click on the lower right corner to contact us,
Enter enterprise WeChat.
Professional Services Online
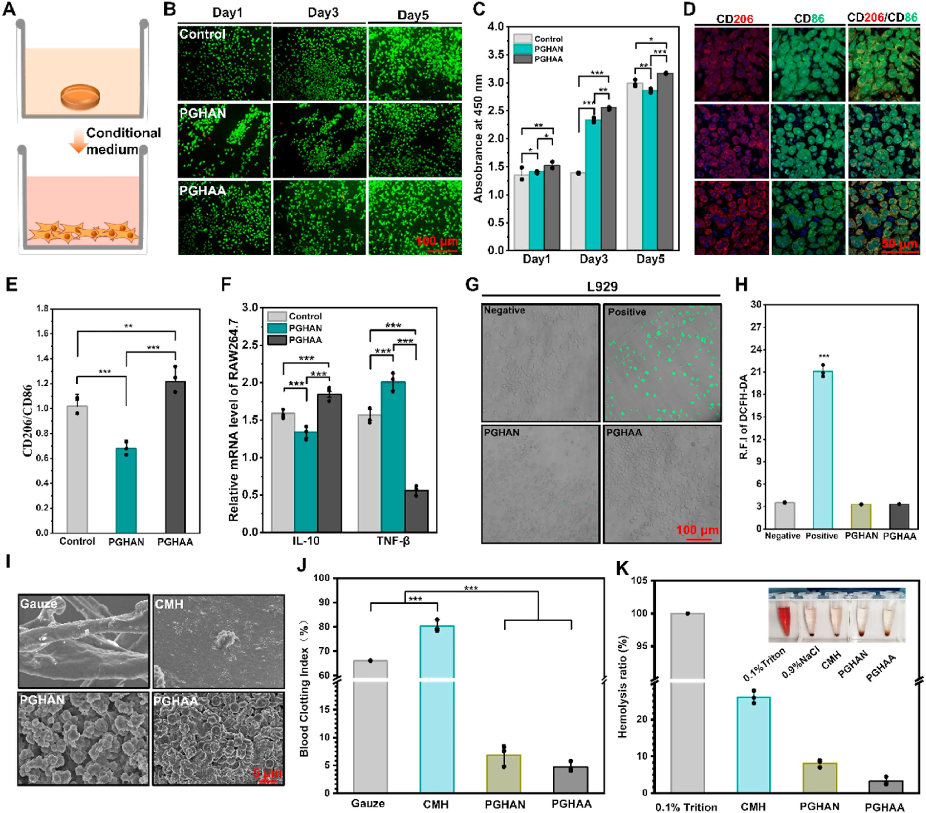
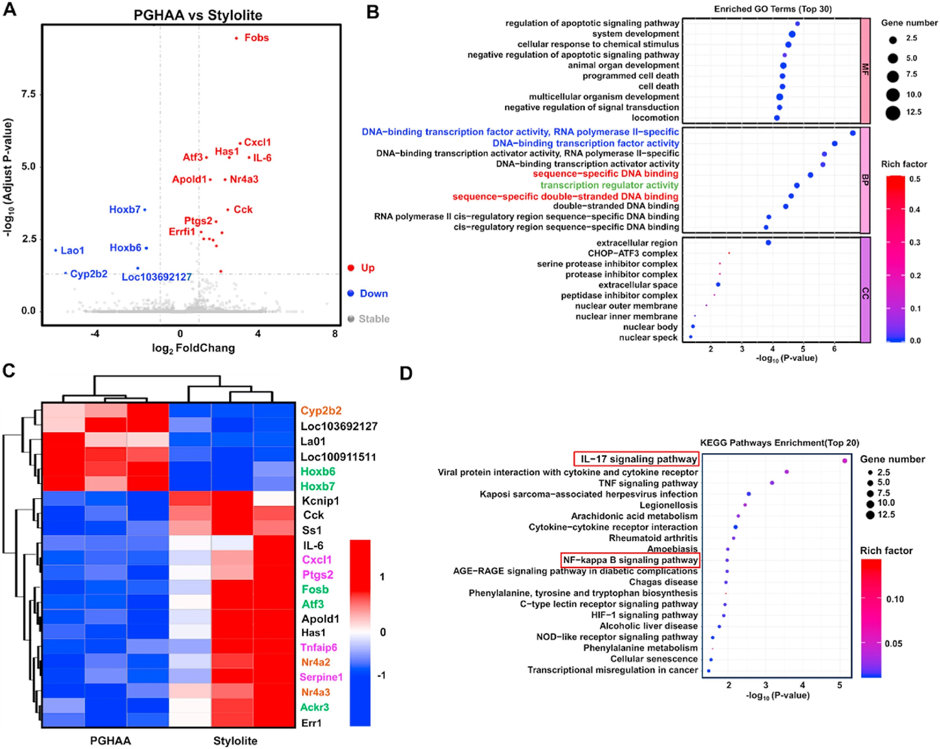
This study investigates a novel immunomodulatory hydrogel for diabetic wound repair. Diabetic wounds are challenging to heal due to a complex healing environment and a high risk of infection, making traditional repair methods less effective. To address this issue, the research team developed an injectable polysaccharide hydrogel named PGHAA. This hydrogel achieves self-healing and strong tissue adhesion through a unique dynamic chemical bond and exhibits antibacterial and immunomodulatory properties. The core innovation lies in the first demonstration and utilization of this hydrogel to regulate the IL-17/NF-κB signaling pathway, effectively "reprogramming" this classic inflammatory pathway to instead drive tissue regeneration, thereby accelerating the healing process of chronic diabetic wounds. The related findings were published in the journal Materials Today Bio under the title "Immunomodulatory Hydrogel Reprograms IL-17/NF-κB Signaling to Drive Regeneration of Diabetic Wounds."
Innovation Highlights
01
Pioneering Material Design Strategy
For the first time, boronated peach gum was combined with oxime-modified hyaluronic acid, and arginine was introduced as a dynamic crosslinking component, creating an intelligent hydrogel platform that integrates multiple biological functions.
02
"One-Stop" Multifunctional Integration
The developed hydrogel is not just a single-function dressing; it simultaneously achieves rapid hemostasis, strong adhesion, self-healing, broad-spectrum antibacterial activity, and crucial immune microenvironment regulation, comprehensively addressing the challenges of diabetic wound healing.
03
A New Perspective on Mechanism Research
Going beyond the traditional antibacterial and anti-inflammatory framework, this study, for the first time in the field of diabetic wound repair, directly links the IL-17/NF-κB signaling pathway to regenerative outcomes, providing new molecular targets and theoretical basis for understanding and intervening in chronic wounds.
Illustrated Guide

Material Development
Material / material
A composite polysaccharide hydrogel named PGHAA was synthesized, with its core components including boronate-esterified peach gum polysaccharide (PG-BA) and oxime-modified hyaluronic acid (HA-ADH), using arginine (Arg) as a multifunctional crosslinker.
Function / Function
Through multiple reversible interactions such as dynamic boronate bonds and coordination bonds, this material demonstrates excellent self-healing ability, strong and lasting wet tissue adhesiveness, and effective antibacterial activity. More importantly, it possesses immunomodulatory functions, guiding wound macrophages to polarize toward a repair-promoting phenotype.
Thought Extension
Similar cutting-edge research ideas mainly focus on the following directions:
Application of dynamic crosslinking chemistry: Utilizing dynamic covalent or non-covalent bonds such as Schiff bases, boronate esters, and metal coordination to construct "smart" hydrogels that can respond to the wound microenvironment (e.g., pH, enzymes, reactive oxygen species) and undergo functional transformations, allowing for on-demand drug release or adjustment of mechanical properties.
Targeted immune microenvironment regulation: Designing delivery systems (such as nanoparticles, hydrogels) loaded with specific cytokines (e.g., IL-4, IL-10), oligonucleotides (e.g., siRNA), or small molecule drugs to precisely regulate the phenotypic conversion of immune cells such as macrophages, reversing chronic inflammatory environments into regenerative ones.
Mechanistic exploration of "old pathways with new applications": Deeply investigating classic signaling pathways abnormally active in chronic diseases (e.g., Notch, Wnt, Hippo pathways) to explore their non-classical functions in tissue repair and regeneration, and developing material-based strategies for spatiotemporal regulation of these pathways to provide new targets for regenerative medicine.
Original Source
Journal Name: Materials Today Bio
Publication Date: 2026-02-04
DOI: 10.1016/j.mtbio.2026.102890
Research Team: Hongyun Xuan, Zihao Liu, Keyu Lu, Yao Chen, Haonan Gu, Biyun Li, Jingjun Sun, Yan Jin, Yumin Yang, Huihua Yuan
| Reminder: Beijing Beike New Material Technology Co., Ltd. supplies products only for scientific research, not for humans |
| All rights reserved © 2019 beijing beike new material Technology Co., Ltd 京ICP备16054715-2号 |