hotline:
17715390137
Tel/Wechat:
18101240246 (Technology)
0512-68565571
Email:mxenes@163.com (Sales Engineer)bkxc.bonnie@gmail.com
Scan the code to follow or search the official account on WeChat:
2D Materials Fronrier After paying attention,
click on the lower right corner to contact us,
Enter enterprise WeChat.
Professional Services Online
Abstract:
This study focuses on the need for osteoporotic bone repair, incorporating lymphatic regulation into the design of biomimetic scaffolds to construct a repair system capable of coordinated coupling of bone, blood vessel, and lymphangiogenesis. It elucidates the central regulatory role of HIF-1α-mediated mitochondrial reprogramming and establishes a novel organoid model for bone regeneration research.

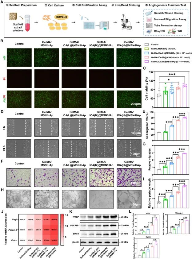
Traditional views hold that bone tissue does not contain lymphatic vessels, but recent research has overturned this notion, demonstrating that lymphatic vessels play a key role in bone regeneration. An efficient bone repair process relies on the synergistic interaction of osteogenesis, angiogenesis, and lymphangiogenesis.
Main Content
Develop 3D-printed bionic scaffolds and investigate their recruitment and regulatory effects on bone marrow mesenchymal stem cells, vascular endothelial cells, and lymphatic endothelial cells; verify the bone repair effect of the scaffolds in osteoporotic bone defect models; and analyze the molecular regulatory mechanisms mediated by the HIF-1α signaling pathway through transcriptomics.
Research Design
Prepare GelMA/ICA@MSN/HAp 3D-printed biomimetic scaffolds; evaluate the effects of the scaffolds on the migration, proliferation, and directional differentiation of relevant cells in vitro; establish an osteoporotic bone defect animal model for in vivo experiments; and use transcriptomic analysis to identify the core regulatory pathways.
Results
The scaffold possesses good biocompatibility and biodegradability, allowing for the stable release of cytokines; in vitro, it can promote the migration, proliferation, and lineage-specific differentiation of three target cell types; in vivo, it can significantly enhance new bone formation while promoting vascular remodeling and lymphatic maturation, and upregulate regulatory factors related to osteogenesis as well as vascular and lymphangiogenesis. Activation of the HIF-1α signaling pathway is a key factor, with lymphatic endothelial cells mediating mitochondrial metabolic reprogramming through this pathway, thereby promoting angiogenesis and osteogenesis.
Original Source
1. Journal: Bioactive Materials
2. Publication Date: 2025-11-04
3. DOI: 10.1016/j.bioactmat.2025.10.041
4. Authors: Weipeng Sun, Qing Lin, Biyi Zhao, Minying Li, Jiacong Xiao, Xueshan Jin, Jinfu Liu, Yifei Wang, Ronghua Zhang, Xiaoyun Li, Ziwei Jiang

| Reminder: Beijing Beike New Material Technology Co., Ltd. supplies products only for scientific research, not for humans |
| All rights reserved © 2019 beijing beike new material Technology Co., Ltd 京ICP备16054715-2号 |