registered   |   log in
  中文

Technology frontier

 
contact us

hotline:

17715390137

Tel/Wechat:

  18101240246 (Technology)

0512-68565571

Emailmxenes@163.com (Sales Engineer)bkxc.bonnie@gmail.com

Scan the code to follow or search the official account on WeChat: 

2D Materials Fronrier After paying attention, 

click on the lower right corner to contact us, 

Enter enterprise WeChat.

Professional Services Online

Technology frontier
position: home > Technology frontier

Pulmonary Injury Associated with Septicemia Subjournal! Li Xukun / Cong Weitao / Jin Litai: FGF13 Alters the ERK–Oxidative Glycolysis Axis to Aggravate the Inflammatory Response in Septic Shock-induce

source:material synthesis Views:181time:2026-02-06material synthesis: 1092348845

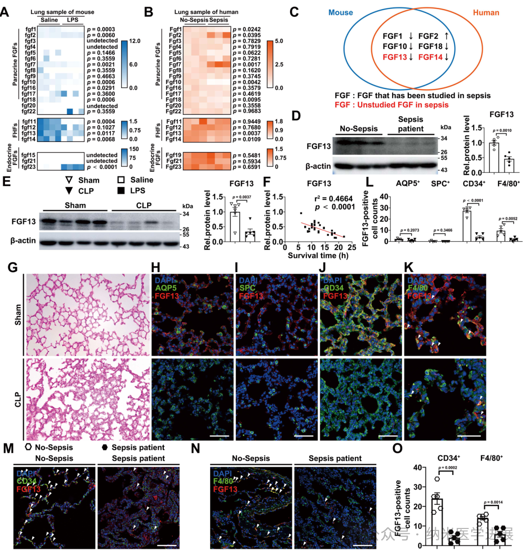
已传文件:photo/1770365530.png This study, reported by Academician Li Xuekun, Cong Witao, and Jin Litai from Wenzhou Medical University, focuses on a long-neglected yet critically important issue in sepsis:
Is the metabolic reprogramming of endothelial cells and macrophages under inflammatory conditions a "passive outcome" or is it driven actively by specific molecules?
The authors discovered that FGF13 - a traditional FGF homolog factor that was traditionally believed to mainly act on the nervous system and lacked the classic secretion function - played an unexpected yet extremely crucial role in sepsis-induced lung injury. In the lung tissues of sepsis patients and mice, FGF13 showed an overall downregulation trend in endothelial cells and macrophages, but functional experiments clearly indicated that FGF13 was not a protective factor but rather a "hidden accelerator" for inflammation amplification.
Mechanistically, FGF13 does not act as a traditional signaling molecule but rather functions as a scaffold protein, directly organizing and stabilizing the TAK1–MEK–ERK signaling complex, thereby efficiently amplifying the ERK signal. This signal further activates the HIF-1α-dependent aerobic glycolysis program, promoting the transformation of endothelial cells and macrophages to a highly pro-inflammatory state, leading to an inflammatory factor storm, lung barrier disruption, and exacerbation of septic lung injury.
More importantly, genetic (cell-specific knockout/overexpression) and pharmacological (ERK inhibitors) dual evidence consistently prove that:
The FGF13–ERK–HIF-1α–glycolysis axis is a "intervenable metabolic hub" in the progression of sepsis-induced lung injury.
From a basic research perspective, this work has for the first time clearly positioned FGF13 as the upstream organizer of inflammatory metabolic reprogramming, rather than just a marker of accompanying changes.
This chapter is not complete. Reprinted from: https://mp.weixin.qq.com/s/49hqadmnAOfoAkQxCoPAww Original link: https://www.nature.com/articles/s41467-026-69014-x


Next: the end... Previous:

 

Reminder: Beijing Beike New Material Technology Co., Ltd. supplies products only for scientific research, not for humans
All rights reserved © 2019 beijing beike new material Technology Co., Ltd 京ICP备16054715-2号
advisory
phone
Email:mxenes@163.com
Tel:+86-17715390137
scan

scan
WeChat