Advanced Materials | 空间有序双原子纳米酶,用于模拟天然酶中底物诱导构象锁定
QQ学术交流群:1092348845
详细介绍
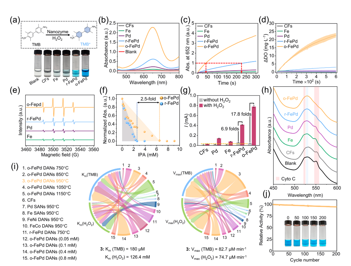
一种空间有序的 Fe-Pd 双原子纳米酶(o-FePd DAN)通过 Cl-FeN3C-PdN3 位点内的动态电子偶联,模拟基底诱导的构象锁定(SCL)。作性 XAFS 和 DFT 揭示了一种桥接结构驱动的电荷转移通路,有效促进自适应调节和选择性催化,进一步应用于 HPV 的 POCT 视觉基因分型平台。

该研究以题为“Spatially Ordered Dual-Atom Nanozymes for Mimicking Substrate-Induced Conformational Locking in Natural Enzymes”发表在Advanced Materials上。
金属团簇限域合成,精准调控催化活性






总结
在这项研究中,团队成功设计并制备了一种空间有序的双原子纳米酶o-FePd DAN,它通过模拟天然酶的底物诱导构象锁定机制,实现了高效且动态可调的催化性能。该纳米酶以Cl-FeN₃C-PdN₃为催化中心,在双金属位点的协同作用下,不仅显著增强了对H₂O₂的吸附与活化能力,还借助氯介导的轴向配位建立了动态电子转移通路。原位X射线吸收谱分析进一步表明,在催化过程中Fe与Pd之间会形成桥连结构,促使反应机制由自由基介导的氧化向直接电子转移转变,从而有效模拟了天然双金属酶的SCL效应。
基于o-FePd DAN优异的催化特性,研究人员将其集成到一种三通道可视化折纸传感器中,构建了可用于人乳头瘤病毒多亚型同步基因分型的检测平台。该平台通过催化发夹组装实现信号放大,并借助颜色变化实现裸眼判读,在临床样本中展现出高灵敏度、高特异性与良好的稳定性。这一工作不仅为设计具有类酶动态调控能力的纳米酶提供了新思路,也推动了纳米酶在即时检测与多靶标生物传感中的实际应用。
参考消息:
DOI: 10.1002/adma.202521184
- 上一款: Advanced Materials |
- 下一款: ACS Nano | 多功能基于二硒化物的抗

学术前沿