IF:10.2!双响应水凝胶新突破:温和光热疗法调控HSP70,助力脊髓线粒体修复
QQ学术交流群:1092348845

详细介绍

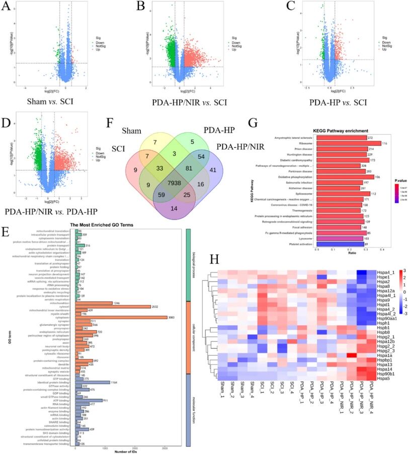
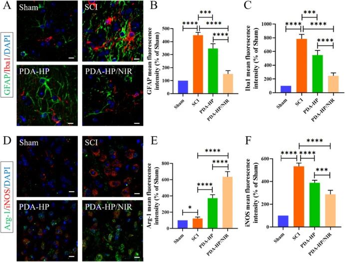
本文针对脊髓损伤后病理微环境复杂、神经再生困难等问题,开发了一种基于聚多巴胺(PDA)与肝素-泊洛沙姆(HP)的双响应水凝胶(PDA-HP),通过近红外光控的温和光热刺激,调控线粒体功能与应激反应,促进脊髓损伤修复。研究通过动物模型验证了该水凝胶在改善运动功能、减少组织损伤方面的潜力,并借助蛋白质组学揭示了其通过调节热休克蛋白与线粒体通路发挥作用的分子机制。相关研究成果发表于Materials Today Bio(IF 10.2)。



创新点

01

双响应设计

PDA-HP水凝胶具备近红外光与温度双重响应特性,可实现光热效应的精准时空调控,避免过度热损伤。

02

温和光热疗法

通过温和的热刺激(非高温消融)调节线粒体代谢,恢复ATP生成,减少氧化应激与细胞凋亡。

03

HSP70动态调控

首次发现PDA-HP介导的光热疗法可逆转脊髓损伤诱导的HSP70异常高表达,从而维持蛋白质稳态与神经元存活。








材料开发

材料 / material

PDA(聚多巴胺)为贻贝仿生材料,含邻苯二酚与氨基官能团,具备近红外光热转化能力及强黏附性。HP(肝素-泊洛沙姆)由肝素与温敏聚合物泊洛沙姆构成,具温度响应凝胶化特性,可形成仿细胞外基质的三维多孔支架。

功能 / Function

PDA实现近红外光控的温和热疗,并靶向线粒体以调控代谢、减轻氧化应激。HP能长效缓释生长因子,并提供细胞黏附与再生的三维仿生支架。二者复合后,PDA增强HP力学稳定性,HP改善PDA分散性,协同优化生物功能与适应性。


原文来源

期刊名称:Materials Today Bio

发布日期:2026年1月14日

DOI:10.1016/j.mtbio.2026.102783

研发团队:Yi Li、Jiaxuan Hu、Bing Ran等(团队聚焦于生物材料与神经工程交叉研究)。


Copyright © 北京北科新材科技有限公司 京ICP备16054715-2号