registered   |   log in
  中文

Academic Frontier

 
contact us

hotline:

17715390137

Tel/Wechat:

  18101240246 (Technology)

0512-68565571

Emailmxenes@163.com (Sales Engineer)bkxc.bonnie@gmail.com

Scan the code to follow or search the official account on WeChat: 

2D Materials Fronrier After paying attention, 

click on the lower right corner to contact us, 

Enter enterprise WeChat.

Professional Services Online

Academic Frontier
position: home > Academic Frontier > Hydrogels

IF: 13.3! A new strategy for one-step repair of infectious bone defects using temporally regulated polyamino acid hydrogels

source:material synthesis Views:589time:2026-01-27material synthesis: 1092348845

已传文件:photo/1769491065.png

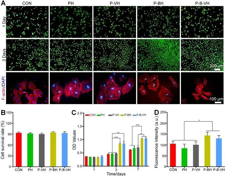
In this study, an engineered polyamino acid hydrogel system with temporal function regulation ability was designed to solve the two-stage clinical problem of "first controlling infection and then reconstructing bone" in the treatment of infectious bone defects.The study prepared thermo-sensitive polyamino acid hydrogels through ring-opening polymerization.It innovatively achieved early rapid release of vancomycin and delayed release of BMP-2 peptides through different loading methods.


In vitro experiments have shown that this hydrogel has good biocompatibility, antibacterial activity, and the ability to promote osteogenic differentiation. Animal experiments further confirmed that the hydrogel can simultaneously achieve infection control and new bone formation in models of infectious bone defects, providing a new solution for one-stage reconstruction of complex bone defects.


Illustrated Mind Map

Original Source

Journal Name: Theranostics
Publication Date: January 1, 2026
DOI: 10.7150/thno.121585
Research Team: Dankai Wu Team, Orthopedic Medical Center, The Second Hospital of Jilin University



Next: Previous: Oxidative Activation N

 

Reminder: Beijing Beike New Material Technology Co., Ltd. supplies products only for scientific research, not for humans
All rights reserved © 2019 beijing beike new material Technology Co., Ltd 京ICP备16054715-2号
advisory
phone
Email:mxenes@163.com
Tel:+86-17715390137
scan

scan
WeChat