hotline:
17715390137
Tel/Wechat:
18101240246 (Technology)
0512-68565571
Email:mxenes@163.com (Sales Engineer)bkxc.bonnie@gmail.com
Scan the code to follow or search the official account on WeChat:
2D Materials Fronrier After paying attention,
click on the lower right corner to contact us,
Enter enterprise WeChat.
Professional Services Online
This study focuses on addressing clinical challenges such as poor repair quality and the tendency for heterotopic ossification following tendon injuries. The team designed and developed a functional hydrogel material, CGT, which responds to reactive oxygen species (ROS) and uses capsaicin as its core bioactive component.
In in vitro experiments, the research team tested the effects of CGT hydrogel on tendon stem/progenitor cell (TSPC) function under an IL-1β-induced inflammatory environment. The study found that CGT hydrogel significantly improved TSPC dysfunction, upregulated the expression levels of tendon-related markers including Scx, Tnmd, and Mkx, and promoted collagen synthesis.
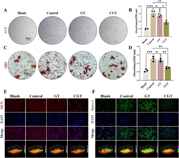
At the same time, CGT hydrogel effectively inhibited the tendency for osteogenic differentiation, as evidenced by the downregulation of osteogenic markers (OCN, Runx-2), reduced alkaline phosphatase (ALP) activity, and inhibition of calcium nodule formation.
From the perspective of its mechanism of action, studies have revealed that CGT may regulate the inflammatory microenvironment by inhibiting the PI3K-AKT-mTOR signaling pathway, thereby reducing the secretion of pro-inflammatory cytokines (IL-6, TNF-α, IL-1β).
At the level of animal experiments, the research team applied CGT hydrogel alone or in combination with exogenous TSPCs to a Achilles tendon defect model in SD rats. Evaluation results eight weeks after surgery showed that the treatment group achieved orderly collagen fiber regeneration, reduced inflammatory response, effectively inhibited the formation of heterotopic ossification, and also demonstrated good biocompatibility.







Original Source
Journal Name: Materials Today Bio
Publication Date: December 24, 2025
DOI: 10.1016/j.mtbio.2025.102707
Research Team: Yun-Liang Zhu, Si-Chao Gu, Bao-Liang Lu, Hu Sun, Zai-Yong Guan, Rui-Hua Zhou, Ting-Yong Sun, Wen Gao, Shi-Yuan Fang
| Reminder: Beijing Beike New Material Technology Co., Ltd. supplies products only for scientific research, not for humans |
| All rights reserved © 2019 beijing beike new material Technology Co., Ltd 京ICP备16054715-2号 |