hotline:
17715390137
Tel/Wechat:
18101240246 (Technology)
0512-68565571
Email:mxenes@163.com (Sales Engineer)bkxc.bonnie@gmail.com
Scan the code to follow or search the official account on WeChat:
2D Materials Fronrier After paying attention,
click on the lower right corner to contact us,
Enter enterprise WeChat.
Professional Services Online
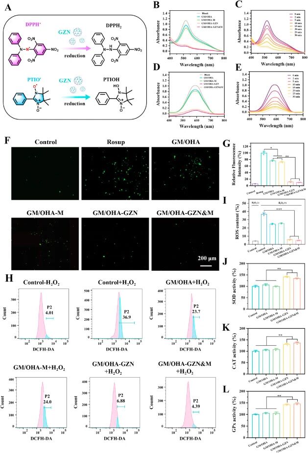
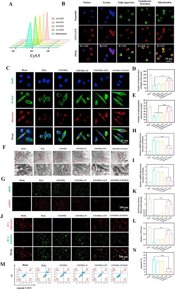
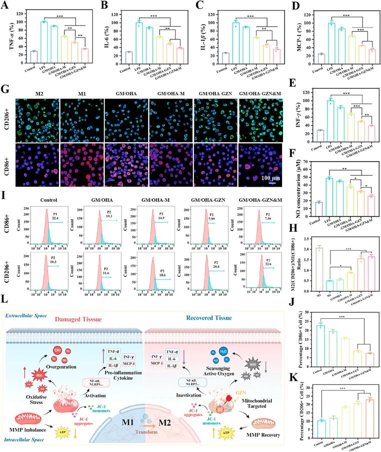
This article was published on December 13, 2025, in Bioactive Materials (Impact Factor 20.3), titled "Mitochondria-Targeted Injectable Hydrogel for Periodontitis Treatment via Oral Immunity and Microbiota Modulation." The study addresses the challenges of antibiotic resistance and microbial imbalance in periodontitis treatment by designing a novel injectable hydrogel platform named GM/OHA-GZN&M. This platform achieves antibiotic-free comprehensive periodontitis therapy by disrupting subgingival biofilms, remodeling the immune microenvironment, and regulating oral microbial balance. In vivo experiments showed that the hydrogel significantly inhibited inflammation and promoted alveolar bone regeneration, providing a new strategy for periodontitis treatment.







Original Source
Journal: Bioactive Materials
Publication Date: 2025-12-13
DOI: 10.1016/j.bioactmat.2025.12.002
Team: Academician Liang Xingjie’s team at Guangzhou Medical University (Su Kaize, Yan Yingda, etc.)
| Reminder: Beijing Beike New Material Technology Co., Ltd. supplies products only for scientific research, not for humans |
| All rights reserved © 2019 beijing beike new material Technology Co., Ltd 京ICP备16054715-2号 |