hotline:
17715390137
Tel/Wechat:
18101240246 (Technology)
0512-68565571
Email:mxenes@163.com (Sales Engineer)bkxc.bonnie@gmail.com
Scan the code to follow or search the official account on WeChat:
2D Materials Fronrier After paying attention,
click on the lower right corner to contact us,
Enter enterprise WeChat.
Professional Services Online
Timely restoration of blood supply after myocardial ischemia is a necessary method for the treatment of acute myocardial infarction, but it will also bring new damage, called myocardial ischemia/reperfusion injury. There is currently no effective against myocardial ischemia/reperfusion injury. Of interventions. Therefore, the development of practical methods for the treatment of myocardial ischemia/reperfusion injury, especially effective interventions for promoting myocardial cell survival, vascular regeneration, and inhibiting fibrous scar formation, has important clinical significance. Since strontium ion has been found to promote angiogenesis in promoting bone regeneration, its role in the heart has not been reported. Whether its promotion of angiogenesis can protect the myocardium and reduce myocardial ischemia/reperfusion injury is unknown. .
Recently, the team of Researcher Chang Jiang from the Shanghai Institute of Ceramics, Chinese Academy of Sciences and the team of Researcher Yang Huangtian from the Shanghai Institute of Nutrition and Health of the Chinese Academy of Sciences revealed that degradable hydrogels that slowly release active strontium ions can improve myocardial ischemia/reperfusion. Myocardial cells survive, promote angiogenesis, effectively restore damaged heart function and inhibit fibrous scars. The research results were published in the academic journal Science Advances with the title "Strontium ions protect the hearts against myocardial ischemia/reperfusion injury". The co-corresponding authors of the article are Researcher Chang Jiang and Researcher Yang Huangtian.

Figure 1. The repair effect mode of strontium ion composite hydrogel on myocardial ischemia/reperfusion injury
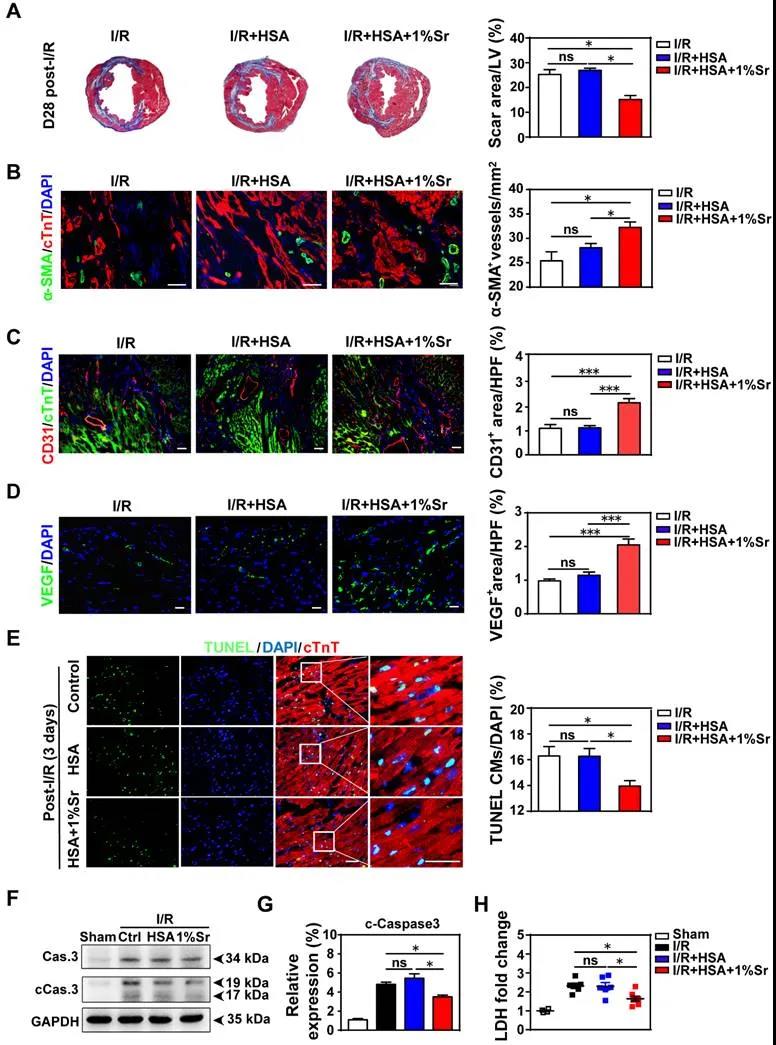
The study clarified the activation effect of strontium ion on a variety of cardiovascular cells through in vitro experiments, such as promoting the proliferation and migration of endothelial cells, smooth muscle cells and fibroblasts, secreting angiogenesis-related factors and intercellular interactions; inhibiting cardiomyocyte apoptosis Die, resist hypoxia and sugar-free damage. Then designed and prepared a composite hydrogel with injectability, degradability, and slow release of strontium ions at a suitable concentration. Injection of strontium ion composite hydrogel after myocardial ischemia/reperfusion (60 minutes/20 minutes) in mice can significantly improve the cardiac function and reduce the scar area in mice with myocardial ischemia/reperfusion. These myocardial repair effects are accompanied by an increase in the number of blood vessels and the expression of angiogenesis-related factors, a decrease in the number of apoptotic cardiomyocytes, a decrease in apoptosis-related protease activity and serum lactate dehydrogenase activity. Further analysis revealed that the level of strontium ions in the heart increased within two weeks after the injection, but did not accumulate in the liver, kidneys, and lungs. In addition, the strontium ion composite hydrogel can be degraded two weeks after transplantation, and the strontium ion is mainly excreted through urine. The study revealed the protective effect of strontium ion on ischemia/reperfusion injury to the heart. It may provide a new kind of ischemic heart disease with lower cost, higher stability and potentially higher safety. treatment method.

Figure 2. Strontium ion composite hydrogel can inhibit myocardial fibrosis, promote angiogenesis and reduce myocardial cell apoptosis
This work was funded by the National Key Research and Development Program, the pilot project of the Chinese Academy of Sciences, the National Natural Science Foundation of China and the Shanghai Natural Science Foundation of China.
Article link:
https://advances.sciencemag.org/content/7/3/eabe0726
| Reminder: Beijing Beike New Material Technology Co., Ltd. supplies products only for scientific research, not for humans |
| All rights reserved © 2019 beijing beike new material Technology Co., Ltd 京ICP备16054715-2号 |